答题要点 代码、资源、签名、最好结合as gradle plugin
目录
APK 的打包流程
Android的包文件APK分为两个部分:代码和资源,所以打包方面也分为资源打包和代码打包两个方面,这篇文章就来分析资源和代码的编译打包原理。
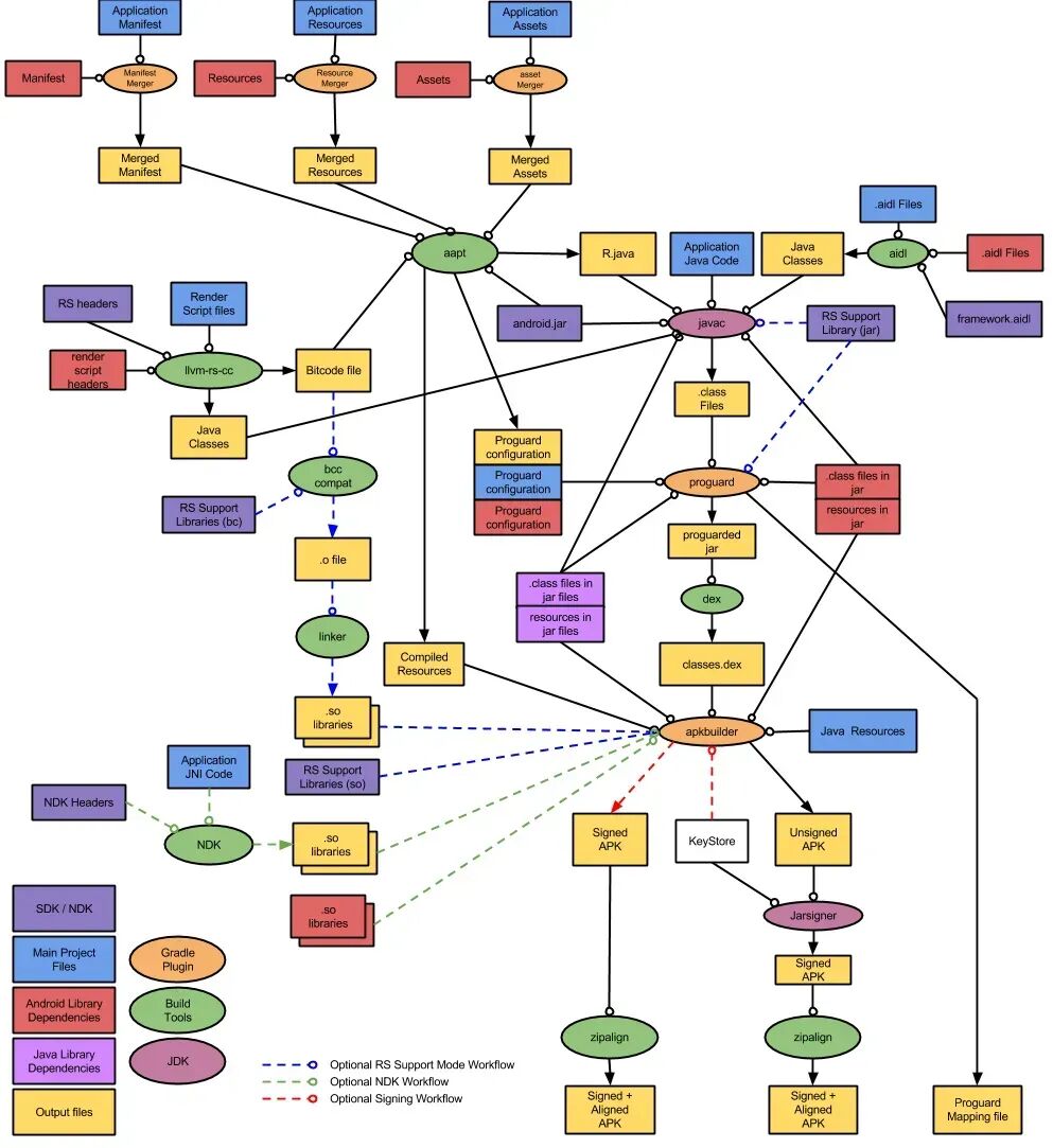
Android打包流程详图:
整体流程
APK整体的的打包流程如下图所示:
具体说来:
- 通过
AAPT工具进行资源文件(包括AndroidManifest.xml、布局文件、各种xml资源等)的打包,生成R.java文件。 - 通过
AIDL工具处理AIDL文件,生成相应的Java文件。 - 通过
Javac工具编译项目源码,生成Class文件。 - 通过
DX工具将所有的Class文件转换成DEX文件,该过程主要完成Java字节码转换成Dalvik字节码,压缩常量池以及清除冗余信息等工作。 - 通过
ApkBuilder工具将资源文件、DEX文件打包生成APK文件。 - 利用
KeyStore对生成的APK文件进行签名。 - 如果是正式版的APK,还会利用
ZipAlign工具进行对齐处理,对齐的过程就是将APK文件中所有的资源文件举例文件的起始距离都偏移4字节的整数倍,这样通过内存映射访问APK文件的速度会更快。
上述流程都是Android Studio在编译时调用各种编译命令自动完成的,具体说来,如下所示:
1、创建Android工程。
android create project
-n packageTest2
-a MainActivity
-k com.package.test2
-t android-23
-p ./PackageTest2
2、编译R文件
aapt package
-f
-J ./gen
-M ./AndroidManifest.xml
-S ./res/
-I /Users/RadAsm/Library/AndroidSDK/sdk/platforms/android-23/android.jar
3、编译源代码文件
javac -source 1.6
-target 1.6
-cp /Users/RadAsm/Library/AndroidSDK/sdk/platforms/android-23/android.jar
./src/com/packtest/test1/MainActivity.java ./src/com/packtest/test1/R.java
-d ./gen/classes
4、编译DEX文件
dx —dex
—verbose
—output ./gen/dex/packtest1.dex ./gen/classes/
5、生成APK文件
aapt package -f
-J ./gen
-M ./AndroidManifest.xml
-S ./res/
-I /Users/RadAsm/Library/AndroidSDK/sdk/platforms/android-23/android.jar
-F ./output/res.apk
6、APK文件对齐
zipalign -v -p 4 packagetest_unsigned.apk packagetest_aligned_unsigned.apk
7、APK签名
apksigner sign —ks my-release-key.jks my-app.apk
以上便是APK打包的整个流程,我们再来总结一下:
- 除了assets和res/raw资源被原装不动地打包进APK之外,其它的资源都会被编译或者处理;
- 除了assets资源之外,其它的资源都会被赋予一个资源ID;
- 打包工具负责编译和打包资源,编译完成之后,会生成一个resources.arsc文件和一个R.java,前者保存的是一个资源索引表,后者定义了各个资源ID常量。
- 应用程序配置文件AndroidManifest.xml同样会被编译成二进制的XML文件,然后再打包到APK里面去。
- 应用程序在运行时通过AssetManager来访问资源,或通过资源ID来访问,或通过文件名来访问。
理解了整体的流程,我们再来看看具体的细节。
资源的编译和打包
在分析资源的编译和打包之前,我们先来了解一下Android程序包里有哪些资源。
我们知道Android应用程序的设计也是代码与资源相分离的,Android的资源文件可以分为两大类:
assets:assets资源放在主工程assets目录下,它里面保存一些原始的文件,可以以任何方式来进行组织,这些文件最终会原封不动的被打包进APK文件中。
获取asset资源也十分简单,如下所示:
InputStream is = getAssets.open("fileName");res:res资源放在主工程的res目录下,这类资源一般都会在编译阶段生成一个资源ID供我们使用。
res资源包含了我们开发中使用的各种资源,具体说来:
- animator
- anim
- color
- drawable
- layout
- menu
- raw
- values
- xml
这些资源的含义大家应该都很熟悉,这里就不再赘述。
上述9种类型的资源文件,除了raw类型资源,以及Bitmap文件的drawable类型资源之外,其它的资源文件均为文本格式的XML文件,它们在打包的过程中,会被编译成二进制格式的XML文件。这些二进制格式的XML文件分别有一个字符串资源池,用来保存文件中引用到的每一个字符串,包括XML元素标签、属性名称、属性值,以及其它的一切文本值所使用到的字符串。这样原来在文本格式的XML文件中的每一个放置字符串的地方在二进制格式的XML文件中都被替换成一个索引到字符串资源池的整数值,这写整数值统一保存在
R.java类中,R.java会和其他源文件一起编译到APK中去。
前面我们提到xml编写的Android资源文件都会编译成二进制格式的xml文件,资源的打包都是由AAPT工具来完成的,资源打包主要有以下流程:
- 解析
AndroidManifest.xml,获得应用程序的包名称,创建资源表。 - 添加被引用资源包,被添加的资源会以一种资源ID的方式定义在
R.java中。 - 资源打包工具创建一个
AaptAssets对象,收集当前需要编译的资源文件,收集到的资源保存在AaptAssets对象对象中。 - 将上一步AaptAssets对象保存的资源,添加到资源表
ResourceTable中去,用于最终生成资源描述文件resources.arsc。 - 编译
values类资源,这类资源包括数组、颜色、尺寸、字符串等值。 - 给bag、style、array这类资源分配资源ID。
- 编译xml资源文件,编译的流程分为四步:① 解析xml文件 ② 赋予属性名称资源ID ③ 解析属性值 ④ 将xml文件从文本格式转换为二进制格式。
- 生成资源索引表
resources.arsc。
资源ID
每个Android项目里都有有一个R.java文件,如下所示:
public final class R { //... public static final class anim { public static final int abc_fade_in=0x7f010000; } public static final class attr { public static final int actionBarDivider=0x7f020000; } public static final class string { public static final int actionBarDivider=0x7f020000; } //...}每个资源项后的整数就是资源ID,资源ID是一个4字节的无符整数,如下所示:
- 最高字节是Package ID表示命名空间,标明资源的来源,Android系统自己定义了两个Package ID,系统资源命名空间:0x01 和 应用资源命名空间:0x7f。
- 次字节是Type ID,表示资源的类型,例如:anim、color、string等。
- 最低两个字节是Entry ID,表示资源在其所属资源类型中所出现的次序。
资源索引
上面提到,最终生成的是资源索引表resources.arsc,Android正是利用这个索引表根据资源ID进行资源的查找,为不同语言、不同地区、不同设备提供相对应的最佳资源。查找是通过Resources和AssetManger来完成的,这个我们下面会讲。
resources.arsc 是一个编译后的二进制文件,在Android Stduio里打开以后是这样的,如下所示:

可以看到resources.arsc里存放了各类资源的索引参数和配置信息。
resources.arsc的文件格式如下所示:
注:整个文件都是有一系列chuck(块)构成的,chuck是整个文件的划分单位,每个模块都是一个chuck,chuck最前面是一个ResChunk_header的结构体,用来描述整个chunk的信息,更多关于索引表格式的细节,可以查阅源码:
resources.arsc 索引表从上至下文件格式依次为:
- 文件头:数据结构用ResTable_header来描述,用来描述整个文件的信息,包括文件头大小,文件大小,资源包Package的数量等信息。
- 全局字符串池:存放所有的字符串,所以资源复用这些字符串,字符串里存放的是资源文件的路径名和资源值等信息。全局字符串池分为资源类型(type)字符串池和
- 资源包:会有多个(例如:系统资源包、应用资源包)。
资源包也被划分为以下几个部分:
- 包头:描述资源包相关信息。
- 资源类型字符串池:存放资源的类型。
- 资源名称字符串池:存放资源的名称。
- 配置列表:存放语音、位置等手机配置信息,用来作为查找资源的标准。
从这里可以看到resources.arsc索引表存在很多常量池,常量池的使用目的也很明显,就是提供资源的复用率,减少resources.arsc索引表的体积,提高索引效率。
概况
Android APK是如何来的呢?
怀着这个问题去查资料,发现了下边这张图。
解压一个普通的apk文件后,解压出来的文件包括:
- classes.dex:.dex文件
- resources.arsc:resources resources文件
- AndroidManifest.xml:AndroidManifest.xml文件
- res:uncompiled resources
- META-INF:签名文件夹
MANIFEST.MF文件:版本号以及每一个文件的哈希值(BASE64),包括资源文件。这个是对每个文件的整体进行SHA1(hash)。CERT.SF:这个是对每个文件的头3行进行SHA1 hash。CERT.RSA:这个文件保存了签名和公钥证书。
具体打包过程
aapt阶段
使用aapt来打包res资源文件,生成R.java、resources.arsc和res文件(二进制 & 非二进制如res/raw和pic保持原样)
- res目录,有9种子目录
- R.java文件。里面拥有很多个静态内部类,比如layout,string等。每当有这种资源添加时,就在R.java文件中添加一条静态内部类里的静态常量类成员,且所有成员都是int类型。
- resources.arsc文件。这个文件记录了所有的应用程序资源目录的信息,包括每一个资源名称、类型、值、ID以及所配置的维度信息。我们可以将这个文件想象成是一个资源索引表,这个资源索引表在给定资源ID和设备配置信息的情况下,能够在应用程序的资源目录中快速地找到最匹配的资源。
aidl阶段
AIDL,Android接口定义语言,Android提供的IPC的一种独特实现。 这个阶段处理.aidl文件,生成对应的Java接口文件。
Java Compiler阶段
通过Java Compiler编译R.java、Java接口文件、Java源文件,生成.class文件。
dex阶段
通过dex命令,将.class文件和第三方库中的.class文件处理生成classes.dex。
apkbuilder阶段
将classes.dex、resources.arsc、res文件夹(res/raw资源被原装不动地打包进APK之外,其它的资源都会被编译或者处理)、Other Resources(assets文件夹)、AndroidManifest.xml打包成apk文件。
Jarsigner阶段
对apk进行签名,可以进行Debug和Release 签名。
zipalign阶段
release mode 下使用 aipalign 进行align,即对签名后的apk进行对齐处理。
Zipalign是一个android平台上整理APK文件的工具,它对apk中未压缩的数据进行4字节对齐,对齐后就可以使用mmap函数读取文件,可以像读取内存一样对普通文件进行操作。如果没有4字节对齐,就必须显式的读取,这样比较缓慢并且会耗费额外的内存。
在 Android SDK 中包含一个名为 zipalign 的工具,它能够对打包后的 app 进行优化。 其位于 SDK 的 \build-tools\23.0.2\zipalign.exe 目录下