2701 字
14 分钟
Android渲染系列之Surface与SurfaceFlinger

Android渲染系列之Surface与SurfaceFlinger#

作者:程序员龙湫 来源:Android茶话会 日期:2023年9月19日


本文主要介绍在渲染中大家可能熟悉又陌生的概念Surface和SurfaceFlinger

背景#

我们知道actvity对应一个window,window中有一个Surface

Android 图形架构使用了生产者——消费者模型。Surface 表示缓冲队列中的生产方,图像流最常见的消耗方是 SurfaceFlinger,该系统服务接收来自于多个源的数据缓冲区,组合它们,并将它们发送给显示设备。

Android 应用程序为了能够将自己的 UI 绘制在系统的帧缓冲区上,它们就必须要与 SurfaceFlinger 服务进行通信。SurfaceFlinger 服务运行在 Android 系统的 System 进程中,它负责管理 Android 系统的帧缓冲区(Frame Buffer)。

Surface#

了解Surface#

app的每个actvity都对应一个window,每个windows需要surface来承载,任何View都要画在Surface的Canvas上。 图形的传递是通过Buffer作为载体,Surface是对Buffer的进一步封装,也就是说Surface内部具有多个Buffer供上层使用,如何管理这些Buffer呢? 请看下面这个模型

Surface Buffer模型

Surface对应生产者代理对象,Surface(Native)对应生产者本地对象。那么流程就是:

  • 上层app通过Surface获取buffer,供上层绘制,绘制过程通过Canvas来完成,(底层实现是skia引擎)
  • 绘制完成后数据通过Surface被queue进BufferQueue,然后监听会通知SurfaceFlinger去消费buffer,
  • 接着SurfaceFlinger就acquire数据拿去合成,合成完成后会将buffer release回BufferQueue。

如此循环,形成一个Buffer被循环使用的过程。

另外,这个过程Buffer有这么几个状态:

  • Free: 可被上层使用
  • Dequeued: 出列,正在被上层使用
  • Queued: 入列,已完成上层绘制,等待SurfaceFlinger合成Acquired: 被获取,SurfaceFlinger正持有该Buffer进行合成

所以Surface主要干两件事:

  1. 获取Canvas来干绘制的活
  2. 申请buffer,并把Canvas最终生产的图形、纹理数据放进去

Surface的创建#

  • 创建

Surface的创建其实跟window的创建是紧密相关的

Surface创建流程

关注公众号 Android茶话会 更多精彩等你探索

Surface 创建的过程就是 Activity 显示的过程,在 ActivityThread.handleResumeActivity() 中调用了 Activity.makeVisible(),继而调用了wms创建surface

关于本地窗口(NativeWindow)#

可能有的读者会感到困惑,一个系统设计一种本地窗口不就可以了吗?为什么需要两个甚至更多呢? 理论上我们的确可以只通过一个本地窗口来实现,如图所示。

理想窗口系统

上面这个窗口系统中,由 Native Window 来管理 Framebuffer。打个比方,OpenGL 就像一台通用的打印机一样,只要输入正确的指令,就能按照要求输出结果: 而Native Window 则是”纸”,它是用来承载 OpenGL 的输出结果的。OpenGL 并不介意 Native Window 是 A4 或者 A6 纸,甚至是塑料纸也没有关系,这些对它来说都只是”本地窗口”。

我们再来思考下,这种理想模型能否符合 Android 的要求。假如整个系统仅有一个需要显示UI 的程序,我们有理由相信它可以胜任。但是如果有N个 UI 程序的情况会怎样呢? 一个系统设备中显然只会有一个帧缓冲区 Framebufer,而按照”理想窗口系统”的设计,每个应用程序都需要各自使用和管理 Framebufer一-其结果就会像”幼儿园”的几个小朋友共用-块画板来涂鸦一样,可谓”五彩斑斓""创意无限”。那么该如何改进呢? 如下图所示

改进的窗口系统

  • NativeWindows-2 面向App就是Surface 是跟WMS有着关联
  • NativeWindows-1 属于Framebuffer NativeWindow由SurfaceFlinger管理

第一类窗口是能直接显示在终端屏幕上的一一它使用了帧缓冲区:而后一类本地窗口实际上是从内存缓冲区中分配的空间。 当系统中存在多个需要显示UI 的应用程序时,一方面这种改进设计保证了它们都能获得个”本地窗口”,另一方面这些”本地窗口”也都可以被有序地显示到终端屏幕上一一因为SurfaceFlinger 会收集所有程序的显示需求,对它们进行统一的图像混合操作,然后输出到自己的NativeWindow-1 上。

SurfaceFlinger#

SurfaceFlinger 是一个独立的Service,它接收所有Surface作为输入,创建layer (其主要的组件是一个 BufferQueue) 与Surface一一对应,根据ZOrder, 透明度,大小,位置等参数 计算出每个layer在最终合成图像中的位置,然后交由HWComposer或OpenGL生成最终的栅格化数据,放到layer的framebuffer上。

Vsync-app 和 Vsync-sf,前者用于告诉 Choreographer,是时候协调 app 生产buffer了;后者用于告诉 SurfaceFlinger,是时候来消费buffer合成并显示到屏幕了。

这里直接上官方对于 SurfaceFlinger 的介绍

  • 大多数应用在屏幕上一次显示三个层:屏幕顶部的状态栏、底部或侧面的导航栏以及应用界面。有些应用会拥有更多或更少的层(例如,默认主屏幕应用有一个单独的壁纸层,而全屏游戏可能会隐藏状态栏)。每个层都可以单独更新。状态栏和导航栏由系统进程渲染,而应用层由应用渲染,两者之间不进行协调。
  • 设备显示会按一定速率刷新,在手机和平板电脑上通常为 60 fps。如果显示内容在刷新期间更新,则会出现撕裂现象;因此,请务必只在周期之间更新内容。在可以安全更新内容时,系统便会收到来自显示设备的信号。由于历史原因,我们将该信号称为 VSYNC 信号。
  • 刷新率可能会随时间而变化,例如,一些移动设备的帧率范围在 58 fps 到 62 fps 之间,具体要视当前条件而定。对于连接了 HDMI 的电视,刷新率在理论上可以下降到 24 Hz 或 48 Hz,以便与视频相匹配。由于每个刷新周期只能更新屏幕一次,因此以 200 fps 的帧率为显示设备提交缓冲区就是一种资源浪费,因为大多数帧会被舍弃掉。SurfaceFlinger 不会在应用每次提交缓冲区时都执行操作,而是在显示设备准备好接收新的缓冲区时才会唤醒。
  • 当 VSYNC 信号到达时,SurfaceFlinger 会遍历它的层列表,以寻找新的缓冲区。如果找到新的缓冲区,它会获取该缓冲区;否则,它会继续使用以前获取的缓冲区。SurfaceFlinger 必须始终显示内容,因此它会保留一个缓冲区。如果在某个层上没有提交缓冲区,则该层会被忽略。
  • SurfaceFlinger 在收集可见层的所有缓冲区之后,便会询问 Hardware Composer 应如何进行合成

下面是上述流程所对应的流程图, 简单地说, SurfaceFlinger 最主要的功能:SurfaceFlinger 接受来自多个来源的数据缓冲区,对它们进行合成,然后发送到显示设备。

SurfaceFlinger流程

其中App 部分主要负责生产 SurfaceFlinger 合成所需要的 Surface。

Layer#

Layer是SurfaceFlinger 进行合成的基本操作单元,其主要的组件是一个** BufferQueue**。Layer在应用请求创建Surface的时候在SurfaceFlinger内部创建,因此一个Surface对应一个 Layer。Layer 其实是一个 FrameBuffer,每个 FrameBuffer 中有两个 GraphicBuffer 记作 FrontBuffer和 BackBuffer。

Hardware Composer#

Hardware Composer HAL (HWC)在 Android 3.0 中被引入。它的主要目标是通过可用硬件确定组合缓冲区的最有效方式。

  1. SurfaceFlinger 为 HWC 提供完整的 layers 的列表并询问,“你想要如何处理它?”
  2. HWComposer根据硬件性能决定是使用硬件图层合成器还是GPU合成,分别将每个layer对应标记为 overlay 或 GLES composition 来进行响应。
  3. SurfaceFlinger处理需要GPU合成的layers,将结果递交给HWComposer做显示(通过需要硬件图层合成器合成的layers由HWComposer自行处理(通过Hwcomposer HAL),Hwcomposer HAL).
  4. 合成Layer时,优先选用HWComposer,在HWComposer无法解决时,SurfaceFlinger采用默认的3D合成,也即调OpenGL标准接口,将各layer绘制到fb上。

通常合成的方式有2种

  • 离线合成:

离线合成

先将所有图层画到一个最终层 (FrameBuffer) 上,再将FrameBuffer送到LCD显示。由于合成FrameBuffer与送LCD显示一般是异步的 (线下生成FrameBuffer,需要时线上的LCD去取)因此叫离线合成。 毫无疑问,SurfaceFlinger采用默认的3D合成,也即调OpenGL标准接口将各layer绘制到fb上属于离线合成。

  • 在线合成

在线合成

不使用FrameBuffer,在LCD需要显示某一行的像素时,用显示控制器将所有图层与该行相关的数据取出,合成一行像素送过去。只有一个图层时,又叫Overlay技术。由于省去合成FrameBuffer时读图层,写FrameBuffer的步骤,大幅降低了内存传输量,减少了功耗,但这个需要硬件支持。毫无疑问,HWComposer合成属于在线合成。

SurfaceFlinge启动过程#

启动过程如下图所示

SurfaceFlinger启动

可见SurfaceFlinger 进程是由 init 进程创建的,运行在独立的 SurfaceFlinger 进程中。init 进程读取 init.rc 文件启动 SurfaceFlinger。

小结#

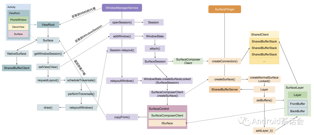
下面使用一张图来总结下今天的介绍

总结图

  • 在 App 进程中创建 PhoneWindow 后会创建 ViewRoot。ViewRoot 的创建会创建一个 Surface,这个 Surface 其实是空的,通过与 WindowManagerService 通信 copyFrom() 一个 NativeSurface。

在与 SurfaceFlinger 通信时,会创建 SharedClient 一段共享内存,里面存放的是 SharedBufferStack 对应 SurfaceFlinger 中的 SurfaceLayer 每个 Layer 其实是一个 FrameBuffer,每个 FrameBuffer 中有两个 GraphicBuffer 记作 FrontBuffer 和 BackBuffer。

  • 在 SurfaceFlinger 中 SharedBufferServer 来管理 FrameBuffer。同时在 App 端 copyFrom() 出来 NativeSurface 时会创建一个 SharedBufferClient 与 SharedClient 这块共享内存关联。当客户端 addView() 或者需要更新 View 时,会通过 SharedBufferClient 写入数据到 ShareClient 中,SurfaceFlinger 中的 SharedBufferServer 接收到通知会将 FrameBuffer 中的数据传输到屏幕上。
  • HWComposer 是基于硬件来产生 VSync 信号的,来通知 SurfaceFlinger 重绘控制显示的帧率。

参考#

Android渲染系列之Surface与SurfaceFlinger
作者
强人自传
发布于
2025-10-22
许可协议
CC BY-NC-SA 4.0