2216 字
11 分钟
Android渲染系列之Window、Activity、View之间关系

Android渲染系列之Window、Activity、View之间关系#

作者:程序员龙湫 来源:Android茶话会 日期:2023年9月19日


本篇开始介绍渲染中贴近我们实际开发的概念。

Window概念#

Android窗口主要分为两种:

  • 应用窗口:一个activity有一个主窗口,弹出的对话框也有一个窗口,Menu菜单也是一个窗口。在同一个activity中,主窗口、对话框、Menu窗口之间通过该activity关联起来。

应用相关的窗口表示类是PhoneWindow,其继承于Window,针对手机屏幕做了一些优化工作,里面核心的是mDecorView这个变量,mDecorView是一个顶层的View,窗口的添加就是通过调用getDecorView()获取到mDecorView并且调WindowManager.addView()把该View添加到WindowManager中。

但也有例外,比如悬浮窗口虽然与activity相关联,但并不是PhoneWindow,直接调用通过WindowManager.addView()添加。

如果我们想给所有的应用都加一个比如最大、最小化、关闭的导航条,那只需更改mDecorView即可(Android N为支持多窗口将DecorView从PhoneWindow中分离成一个单独的文件)。

  • 公共界面的窗口:如最近运行对话框、关机对话框、状态栏下拉栏、锁屏界面等。这些窗口都是系统级别的窗口,不从属于任何应用,和activity没有任何关系。这种窗口没有任何窗口类来封装,也是直接调用WindowManager.addView()来把一个view添加到WindowManager中。

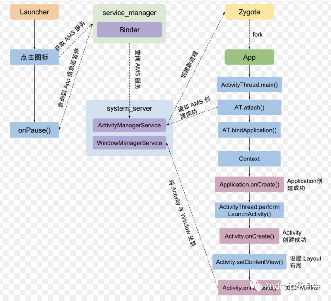
先来张宏观概览的图

Window、Activity、View关系概览

  • 每个 Activity 均包含一个 Window 对象,即 Activity 和 Window 是一对一的关系
  • Window 是一个抽象类,其唯一的实现类是 PhoneWindow
  • PhoneWindow 内部包含一个 DecorView,DecorView 是 FrameLayout 的子类,其内部包含一个 LinearLayout,LinearLayout 中又包含两个自上而下的 childView,即 ActionBar 和 ContentParent。

我们平时在 Activity 中调用的 setContentView 方法实际上就是在向 ContentParent 执行 addView 操作

windows是承载actvity和view的载体,下面以window为核心把actvity和view串联起来

  • Window:窗口,在代码层次上是一个抽象类,真正的实现类在PhoneWindow里,用来管理View的展示以及事件的分发,在概念上表示的是一个窗口。Android 中所有的视图都是通过 Window 来呈现的,例如 Activity、Dialog 和 Toast 等,它们实际上都是挂载在 Window 上的
  • Activity:Android四大组件之一,也是我们最常见的页面的宿主,通过setContentView将xml布局,解析并展示到页面上;一个 Activity 对应一个 Window也就是 PhoneWindow,一个 PhoneWindow 持有一个DecorView的实例,DecorView 本身是一个 FrameLayout。
  • View:Android的视图,是各种炫酷控件的最终父类,维护了绘制流程以及事件的分发和处理;

Window的创建#

Activity#onCreate#

首先是actvity先启动,就是开启了PhoneWindow的创建

  • 在 Activity 创建过程中执行 scheduleLaunchActivity() 之后便调用到了 handleLaunchActivity() 方法。
  • Activity 里新建一个 PhoneWindow 对象

Activity 里新建一个 PhoneWindow 对象。在 Android 中,Window 是个抽象的概念, Android 中 Window 的具体实现类是 PhoneWindow,Activity 和 Dialog 中的 Window 对象都是 PhoneWindow。

同时window得到一个 WindowManager 对象,不过 WindowManager 是一个抽象类,这个 WindowManager 的具体实现是在 WindowManagerImpl 中,(类似 Context 和 ContextImpl)

public void setWindowManager(WindowManager wm, IBinder appToken, String appName, boolean hardwareAccelerated) {
...
mWindowManager = ((WindowManagerImpl)wm).createLocalWindowManager(this);
...
}

从这里可以看出 每个 Activity 会有一个 WindowManager 对象,这个 mWindowManager 就是和 WindowManagerService 进行通信,也是 WindowManagerService 识别 View 具体属于那个 Activity 的关键,创建时传入 IBinder 类型的 mToken 这个 Activity 的 mToken是一个 IBinder,WindowManagerService 就是通过这个 IBinder 来管理 Activity 里的 View。

这样actvity创建时候通过wms获取到了一个window

下面再看看view是如何关联起来的

根View(DecorView)的创建#

回调 Activity.onCreate() 后,会执行 setContentView() 方法将我们写的 Layout 布局页面设置给 Activity。

public void setContentView(@LayoutRes int layoutResID) {
getWindow().setContentView(layoutResID);
initWindowDecorActionBar();
}

最终到 PhoneWindow.installDecor():

private void installDecor() {
//根据不同的 Theme,创建不同的 DecorView,DecorView 是一个 FrameLayout
}

创建了PhoneWindow,和DecorView,但目前二者也没有任何关系

产生关系是在ActivityThread.performResumeActivity 中,因此我们经常谈到的一个问题 create阶段是无法测量view的宽高原因也是在此

小结#

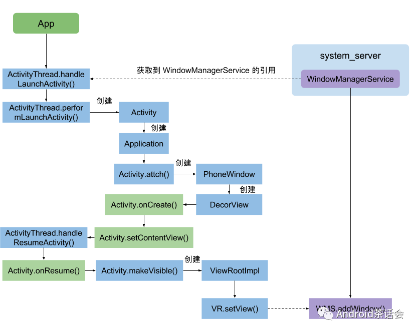
用一个图来展示本节内容,activity 创建后从wms拿到window然后创建DecorView

Activity创建流程

Windows显示#

Activity#onResume#

create之后调用activity.performResume(),调用 r.activity.makeVisible,将 DecorView 添加到当前的 Window 上。

ActivityThread.handleResumeActivity():

final void handleResumeActivity(IBinder token, boolean clearHide, boolean isForward, boolean reallyResume) {
//执行到 onResume()
ActivityClientRecord r = performResumeActivity(token, clearHide);
if (r != null) {
final Activity a = r.activity;
boolean willBeVisible = !a.mStartedActivity;
...
if (r.window == null && !a.mFinished && willBeVisible) {
……
a.mDecor = decor;
……
if (a.mVisibleFromClient) {
a.mWindowAdded = true;
wm.addView(decor, l);
}
}
...
if (!r.activity.mFinished && willBeVisible
&& r.activity.mDecor != null && !r.hideForNow) {
...
mNumVisibleActivities++;
if (r.activity.mVisibleFromClient) {
//添加视图,详见下面分析
r.activity.makeVisible();
}
}
//resume 完成
if (reallyResume) {
ActivityManagerNative.getDefault().activityResumed(token);
}
} else {
...
}
}
void makeVisible() {
if (!mWindowAdded) {
ViewManager wm = getWindowManager();
//详见下面分析
wm.addView(mDecor, getWindow().getAttributes());
mWindowAdded = true;
}
mDecor.setVisibility(View.VISIBLE);
}

WindowManager 的 addView 的具体实现在WindowManagerImpl中,而 WindowManagerImpl 的 addView 又会调用 WindowManagerGlobal.addView()。

ViewRootImpl#

ViewRootImpl是View中的最高层级,属于所有View的根(但ViewRootImpl不是View,只是实现了ViewParent接口),实现了View和WindowManager之间的通信协议,实现的具体细节在WindowManagerGlobal这个类当中。

WindowManager和DecorView之间的桥梁

  • 创建ViewRootImpl

通过WindowManagerGlobal.addView():

public void addView(View view, ViewGroup.LayoutParams params,Display display, Window parentWindow) {
...
ViewRootImpl root = new ViewRootImpl(view.getContext(), display);
view.setLayoutParams(wparams);
mViews.add(view);
mRoots.add(root);
mParams.add(wparams);
root.setView(view, wparams, panelParentView);
...
}

这个过程创建一个ViewRootImpl,并将之前创建的 DecoView 作为参数传入,以后 DecoView 的事件都由 ViewRootImpl 来管理了,比如,DecoView 上添加 View,删除 View。ViewRootImpl 实现了 ViewParent 这个接口,这个接口最常见的一个方法是 requestLayout()。此时

  • DecorView被渲染绘制到屏幕上显示
  • DecorView可以接收屏幕触摸事件

此时view的宽高才可以被测量出来

ViewRootImpl 是个 ViewParent,在 DecoView 添加的 View 时,就会将 View 中的 ViewParent 设为 DecoView 所在的 ViewRootImpl,View 的 ViewParent 相同时,理解为这些 View 在一个 View 链上。所以每当调用 View 的 requestLayout()时,其实是调用到 ViewRootImpl,ViewRootImpl 会控制整个事件的流程。

可以看出一个 ViewRootImpl 对添加到 DecoView 的所有 View 进行事件管理。

ViewRootImpl,它是WindowManager和DecorView之间的桥梁,View的三大流程(测量,布局,绘制)都是通过ViewRootImpl来完成的。

  • ViewRootImpl的setView

ViewRootImpl的setView方法最终会将View添加到WindowManagerService中。

在ViewRoomImpl的setView中做了很多事情:

  • 通过requestLayout开始performTraversals那套测量、布局、绘制流程,这会让关联的View也执行了measure、layout、draw流程。
  • 创建InputChannel,在注释3中将InputChannel添加到WindowManagerService中创建socketpair(一对socket)用于发送和接收事件
  • 添加View到WindowManagerService,这里是通过mWindowSession来完成的,它的定义是final IWindowSession mWindowSession;,它其实是WindowManagerGlobal中的单例对象

小结#

ViewRootImpl流程

常见面试问题#

Actvity、Window、DecorView创建时机#

  • ActivityThread中执行performLaunchActivity,从而生成了Activity的实例
  • performLaunchActivity中,在创建Activity实例的同时,会调用Activity的内部方法attach.在该方法中完成window的初始化
  • 用户执行Activity的setContentView方法,内部是调用PhoneWindow的setContentView方法,在PhoneWindow中完成DecorView的创建
  • Activity中的setContentView
  • PhoneWindow中的setContentView
  • PhoneWindow中的installDecor

Dialog为什么不能使用Application的Context#

  • Dialog窗口类型是TYPE_APPLICATION,与Activity一样
  • TYPE_APPLICATION要求Token不能为null,Application没有AppWindowToken

Activity中的mDecor和Window里面的mDecor有什么关系?#

  • 两者指向同一个对象,都是DecorView
  • Activity中的mDecor是通过ActivityThread中的handleResumeActivity方法来赋值的

ViewRoot是什么?ViewRootImpl又是什么?#

  • ViewRoot的实现类是ViewRootImpl,是WindowManagerService和DecorView的纽带
  • ViewRoot不是View的根节点
  • View的绘制是从ViewRootImpl的performTraversals方法开始的

ViewRootImpl何时创建?#

当window被装进WindowManager时,完成ViewRootImpl的创建,最终是通过WindowManagerGlobal.addView方法中进行创建的(onResume阶段)

Activity中的Window何时被装进WindowManager?#

  • 发生在Activity的onResume阶段
  • 执行顺序
    • ActivityThread中的handleResumeActivity
    • Activity中的makeVisible

总结#

从表面上看Activity参与度比较低,大部分View的添加操作都被封装到Window中进行实现,而Activity相当于是提供给开发人员的一个管理类,通过它能更简单地实现Window和View的操作逻辑。

  • 一个Activity中有一个Window,也就是PhoneWindow对象,在PhoneWindow中有一个DecorView,在setContentView中会将layout填充到此DecorView中
  • 一个应用进程中只有一个WindowManagerGlobal对象,单例
  • 每一个PhoneWindow对应一个ViewRootImpl对象
  • WindowManagerGlobal通过ViewRootImpl的setView方法,完成Window的添加过程
  • ViewRootImpl的setView方法中主要完成两件事情:View渲染以及接收触摸事件
  • Dialog和Toast都有自己的Window,而PopupWindow没有只是而是将view加到DecorView

参考#

Android渲染系列之Window、Activity、View之间关系
作者
强人自传
发布于
2021-02-13
许可协议
CC BY-NC-SA 4.0