2733 字
14 分钟
Android - Activity 启动过程

https://jeanboy.blog.csdn.net/?type=blog

概述#

从点击桌面应用图标到应用显示的过程我们再熟悉不过了,下面我们来分析下这个过程都做了什么。 本文主要对以下问题分析:

  • ActivityThread 是什么,它是一个线程吗,如何被启动的?
  • ActivityClientRecord 与 ActivityRecord 是什么?
  • Context 是什么,ContextImpl,ContextWapper 是什么?
  • Instrumentation 是什么?
  • Application 是什么,什么时候创建的,每个应用程序有几个 Application?
  • 点击 Launcher 启动 Activity 和应用内部启动 Activity 的区别?
  • Activity 启动过程,onCreate(),onResume() 回调时机及具体作用?

Launcher#

如不了解 Android 是如何从开机到 Launcher 启动的过程,请先阅读Android - 系统启动过程image.png 我们知道 Android 系统启动后已经启动了 Zygote,ServiceManager,SystemServer 等系统进程;ServiceManager 进程中完成了 Binder 初始化;SystemServer 进程中 ActivityManagerService,WindowManagerService,PackageManagerService 等系统服务在 ServiceManager 中已经注册;最后启动了 Launcher 桌面应用。 其实 Launcher 本身就是一个应用程序,运行在自己的进程中,我们看到的桌面就是 Launcher 中的一个 Activity。 应用安装的时候,通过 PackageManagerService 解析 apk 的 AndroidManifest.xml 文件,提取出这个 apk 的信息写入到 packages.xml 文件中,这些信息包括:权限、应用包名、icon、apk 的安装位置、版本、userID 等等。packages.xml 文件位于系统目录下/data/system/packages.xml。 同时桌面 Launcher 会为安装过的应用生成不同的应用入口,对应桌面上的应用图标,下面分析点击应用图标的到应用启动的过程。

点击 Launcher 中应用图标#

image.png 点击 Launcher 中应用图标将会执行以下方法

Launcher.startActivitySafely()
Launcher.startActivity()
//以上两个方法主要是检查将要打开的 Activity 是否存在
Activity.startActivity()
//这段代码大家已经很熟悉,经常打开 Activity 用的就是这个方法
Activity.startActivityForResult()
//默认 requestCode = -1,也可通过调用 startActivityForResult() 传入 requestCode。
//然后通过 MainThread 获取到 ApplicationThread 传入下面方法。
Instrumentation.execStartActivity()
//通过 ActivityManagerNative.getDefault() 获取到 ActivityManagerService 的代理为进程通讯作准备。
ActivityManagerNative.getDefault().startActivity()
ActivityManagerProxy.startActivity()
//调用代理对象的 startActivity() 方法,发送 START_ACTIVITY_TRANSACTION 命令。

在 system_server 进程中的服务端 ActivityManagerService 收到 START_ACTIVITY_TRANSACTION 命令后进行处理,调用 startActivity() 方法。

ActivityManagerService.startActivity() -> startActivityAsUser(intent, requestCode, userId)
//通过 UserHandle.getCallingUserId() 获取到 userId 并调用 startActivityAsUser() 方法。
ActivityStackSupervisor.startActivityMayWait() -> resolveActivity()
//通过 intent 创建新的 intent 对象,即使之前 intent 被修改也不受影响。 然后调用 resolveActivity()。
//然后通过层层调用获取到 ApplicationPackageManager 对象。
PackageManagerService.resolveIntent() -> queryIntentActivities()
//获取 intent 所指向的 Activity 信息,并保存到 Intent 对象。
PackageManagerService.chooseBestActivity()
//当存在多个满足条件的 Activity 则会弹框让用户来选择。
ActivityStackSupervisor.startActivityLocked()
//获取到调用者的进程信息。 通过 Intent.FLAG_ACTIVITY_FORWARD_RESULT 判断是否需要进行 startActivityForResult 处理。
//检查调用者是否有权限来调用指定的 Activity。
//创建 ActivityRecord 对象,并检查是否运行 App 切换。
ActivityStackSupervisor.startActivityUncheckedLocked() -> startActivityLocked()
//进行对 launchMode 的处理[可参考 Activity 启动模式],创建 Task 等操作。
//启动 Activity 所在进程,已存在则直接 onResume(),不存在则创建 Activity 并处理是否触发 onNewIntent()。
ActivityStack.resumeTopActivityInnerLocked()
//找到 resume 状态的 Activity,执行 startPausingLocked() 暂停该 Activity,同时暂停所有处于后台栈的 Activity,找不到 resume 状态的 Activity 则回桌面。
//如果需要启动的 Activity 进程已存在,直接设置 Activity 状态为 resumed。 调用下面方法。
ActivityStackSupervisor.startSpecificActivityLocked()
//进程存在调用 realStartActivityLocked() 启动 Activity,进程不存在则调用下面方法。

fork 新进程#

从 Launcher 点击图标,如果应用没有启动过,则会 fork 一个新进程。创建新进程的时候,ActivityManagerService 会保存一个 ProcessRecord 信息,Activity 应用程序中的AndroidManifest.xml 配置文件中,我们没有指定 Application 标签的 process 属性,系统就会默认使用 package 的名称。每一个应用程序都有自己的 uid,因此,这里 uid + process 的组合就可以为每一个应用程序创建一个 ProcessRecord。每次在新建新进程前的时候会先判断这个 ProcessRecord 是否已存在,如果已经存在就不会新建进程了,这就属于应用内打开 Activity 的过程了。

ActivityManagerService.startProcessLocked()
//进程不存在请求 Zygote 创建新进程。 创建成功后切换到新进程。

进程创建成功切换至 App 进程,进入 app 进程后将 ActivityThread 类加载到新进程,并调用 ActivityThread.main() 方法

ActivityThread.main()
//创建主线程的 Looper 对象,创建 ActivityThread 对象,ActivityThread.attach() 建立 Binder 通道,开启 Looper.loop() 消息循环。
ActivityThread.attach()
//开启虚拟机各项功能,创建 ActivityManagerProxy 对象,调用基于 IActivityManager 接口的 Binder 通道 ActivityManagerProxy.attachApplication()。
ActivityManagerProxy.attachApplication()
//发送 ATTACH_APPLICATION_TRANSACTION 命令

此时只创建了应用程序的 ActivityThread 和 ApplicationThread,和开启了 Handler 消息循环机制,其他的都还未创建, ActivityThread.attach(false) 又会最终到 ActivityMangerService 的 attachApplication,这个工程其实是将本地的 ApplicationThread 传递到 ActivityMangerService。然后 ActivityMangerService 就可以通过 ApplicationThread 的代理 ApplicationThreadProxy 来调用应用程序 ApplicationThread.bindApplication,通知应用程序的 ApplicationThread 已和 ActivityMangerService 绑定,可以不借助其他进程帮助直接通信了。此时 Launcher 的任务也算是完成了。 在 system_server 进程中的服务端 ActivityManagerService 收到 ATTACH_APPLICATION_TRANSACTION 命令后进行处理,调用 attachApplication()。

ActivityMangerService.attachApplication() -> attachApplicationLocked()
//首先会获取到进程信息 ProcessRecord。 绑定死亡通知,移除进程启动超时消息。 获取到应用 ApplicationInfo 并绑定应用 IApplicationThread.bindApplication(appInfo)。
//然后检查 App 所需组件。
  • Activity: 检查最顶层可见的 Activity 是否等待在该进程中运行,调用 ActivityStackSupervisor.attachApplicationLocked()。
  • Service:寻找所有需要在该进程中运行的服务,调用 ActiveServices.attachApplicationLocked()。
  • Broadcast:检查是否在这个进程中有下一个广播接收者,调用 sendPendingBroadcastsLocked()。

此处讨论 Activity 的启动过程,只讨论 ActivityStackSupervisor.attachApplicationLocked() 方法。

ActivityStackSupervisor.attachApplicationLocked() -> realStartActivityLocked()
//将该进程设置为前台进程 PROCESS_STATE_TOP,调用 ApplicationThreadProxy.scheduleLaunchActivity()。
ApplicationThreadProxy.scheduleLaunchActivity()
//发送 SCHEDULE_LAUNCH_ACTIVITY_TRANSACTION 命令

发送送完 SCHEDULE_LAUNCH_ACTIVITY_TRANSACTION 命令,还会发送 BIND_APPLICATION_TRANSACTION 命令来创建 Application。

ApplicationThreadProxy.bindApplication()
//发送 BIND_APPLICATION_TRANSACTION 命令

App 进程初始化#

在 app 进程中,收到 BIND_APPLICATION_TRANSACTION 命令后调用 ActivityThread.bindApplication()。

ActivityThread.bindApplication()
//缓存 Service,初始化 AppBindData,发送消息 H.BIND_APPLICATION。

ApplicationThreadProxy.bindApplication(…) 会传来这个应用的一些信息,如ApplicationInfo,Configuration 等,在 ApplicationThread.bindApplication 里会待信息封装成A ppBindData,通过

sendMessage(H.BIND_APPLICATION, data)

将信息放到应用里的消息队列里,通过 Handler 消息机制,在 ActivityThread.handleMeaasge 里处理 H.BIND_APPLICATION 的信息,调用 AplicationThread.handleBindApplication。

handleBindApplication(AppBindData data) {
Process.setArgV0(data.processName);//设置进程名
...
//初始化 mInstrumentation
if(data.mInstrumentation!=null) {
mInstrumentation = (Instrumentation) cl.loadClass(data.instrumentationName.getClassName()).newInstance();
} else {
mInstrumentation = new Instrumentation();
}
//创建Application,data.info 是个 LoadedApk 对象。
Application app = data.info.makeApplication(data.restrictedBackupMode, null);
mInitialApplication = app;
//调用 Application 的 onCreate()方法。
mInstrumentation.callApplicationOnCreate(app);
}
public Application makeApplication(boolean forceDefaultAppClass,Instrumentation instrumentation) {
if (mApplication != null) {
return mApplication;
}
String appClass = mApplicationInfo.className;
java.lang.ClassLoader cl = getClassLoader();
//此时新建一个 Application 的 ContextImpl 对象,
ContextImpl appContext = ContextImpl.createAppContext(mActivityThread, this);
//通过在 handleBindApplication 创建的 mInstrumentation 对象新建一个 Application 对象,同时进行 attach。
app = mActivityThread.mInstrumentation.newApplication(cl, appClass, appContext);
appContext.setOuterContext(app);
}
//设置进程名,获取 LoadedApk 对象,创建 ContextImpl 上下文
//LoadedApk.makeApplication() 创建 Application 对象,调用 Application.onCreate() 方法。

Instrumentation:

public Application newApplication(ClassLoader cl, String className, Context context) {
return newApplication(cl.loadClass(className), context);
}
Instrumentation类:
static public Application newApplication(Class<?> clazz, Context context) {
//实例化 Application
Application app = (Application)clazz.newInstance();
// Application 和 context绑定
app.attach(context);
return app;
}
//attach 就是将新建的 ContextImpl 赋值到 mBase,这个 ContextImpl 对象就是所有Application 内 Context 的具体实现,同时赋值一些其他的信息如 mLoadedApk。
final void attach(Context context) {
mBase = base;
mLoadedApk = ContextImpl.getImpl(context).mPackageInfo;
}

这时 Application 就创建好了,这点很重要,很多资料里说 Application 是在performLaunchActivity() 里创建的,因为 performLaunchActivity() 也有mInstrumentation.newApplication 这个调用,newApplication() 函数中可看出会先判断是否以及创建了 Application,如果之前已经创建,就返回已创建的 Application 对象。

Activity 启动#

上面 fork 进程时会发送 SCHEDULE_LAUNCH_ACTIVITY_TRANSACTION 命令,在 app 进程中,收到 SCHEDULE_LAUNCH_ACTIVITY_TRANSACTION 命令后调用 ApplicationThread.scheduleLaunchActivity()。

ApplicationThread.scheduleLaunchActivity()
//发送消息 H.LAUNCH_ACTIVITY。
sendMessage(H.LAUNCH_ACTIVITY, r);
ActivityThread.handleLaunchActivity()
//最终回调目标 Activity 的 onConfigurationChanged(),初始化 WindowManagerService。
//调用 ActivityThread.performLaunchActivity()
ActivityThread.performLaunchActivity() {
//类似 Application 的创建过程,通过 classLoader 加载到 activity.
activity = mInstrumentation.newActivity(classLoader,
component.getClassName(), r.intent);
//因为 Activity 有界面,所以其 Context 是 ContextThemeWrapper 类型,但实现类仍是ContextImpl.
Context appContext = createBaseContextForActivity(r, activity);
activity.attach(context,mInstrumentation,application,...);
//与 Window 进行关联
//attach 后调用 activity 的 onCreate()方法。
mInstrumentation.callActivityOnCreate(activity,...)
}
//在ActivityThread.handleLaunchActivity里,接着调用
Activity.performCreate() -> onCreate()
//最终回调目标 Activity 的 onCreate()。
Activity.setContentView()
//设置 layout 布局
ActivityThread.performResumeActivity()
//最终回调目标 Activity 的 onResume()。

与 Window 进行关联,具体过程详见:Activity,Window,View 之间的关系

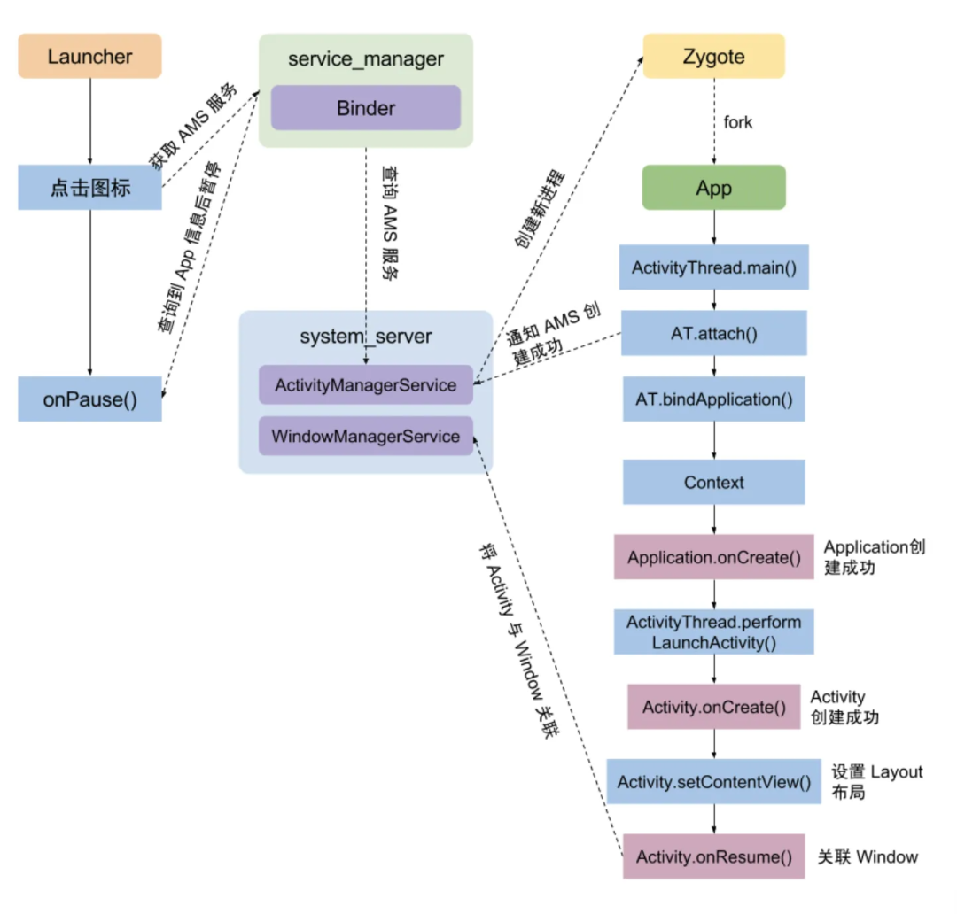
总结#

Activity 的整体启动流程如图所示: image.png

  • ActivityThread 是什么,它是一个线程吗,如何被启动的?

它不是一个线程,它是运行在 App 进程中的主线程中的一个方法中。当 App 进程创建时会执行 ActivityThread.main(),ActivityThread.main() 首先会创建 Looper 执行 Looper.prepareMainLooper();然后创建 ActivityThread 并调用 ActivityThread.attach() 方法告诉 ActivityManagerService 我们创建了一个应用 并将 ApplicationThread 传给 ActivityManagerService;最后调用 Looper.loop()。

  • ActivityClientRecord 与 ActivityRecord 是什么?

记录 Activity 相关信息,比如:Window,configuration,ActivityInfo 等。 ActivityClientRecord 是客户端的,ActivityRecord 是 ActivityManagerService 服务端的。

  • Context 是什么,ContextImpl,ContextWapper 是什么?

Context 定义了 App 进程的相关环境,Context 是一个接口,ContextImpl 是子类,ContextWapper 是具体实现。 应用资源是在 Application 初始化的时候,也就是创建 Application,ContextImpl 的时候,ContextImpl 就包含这个路径,主要就是对就是 ResourcesManager 这个单例的引用。 可以看出每次创建 Application 和 Acitvity 以及 Service 时就会有一个 ContextImpl 实例,ContentProvider 和B roadcastReceiver 的 Context 是其他地方传入的。 所以 Context 数量 = Application 数量 + Activity 数量 + Service 数量,单进程情况下 Application 数量就是 1。

  • Instrumentation 是什么?

管理着组件 Application,Activity,Service 等的创建,生命周期调用。

  • Application 是什么,什么时候创建的,每个应用程序有几个 Application?

Application 是在 ActivityThread.handleBindApplication() 中创建的,一个进程只会创建一个 Application,但是一个应用如果有多个进程就会创建多个 Application 对象。

  • 点击 Launcher 启动 Activity 和应用内部启动 Activity 的区别?

点击 Launcher 时会创建一个新进程来开启 Activity,而应用内打开 Activity,如果 Activity 不指定新进程,将在原来进程打开,是否开启新进程实在 ActivityManagerService 进行控制的,上面分析得到,每次开启新进程时会保存进程信息,默认为 应用包名 + 应用UID,打开 Activity 时会检查请求方的信息来判断是否需要新开进程。Launcher 打开 Activity 默认 ACTIVITY_NEW_TASK,新开一个 Activity 栈来保存 Activity 的信息。

  • Activity 启动过程,onCreate(),onResume() 回调时机及具体作用?

Activity.onCreate() 完成了 App 进程,Application,Activity 的创建,调用 setContentView() 给 Activity 设置了 layout 布局。 Activity.onResume() 完成了 Activity 中 Window 与 WindowManager 的关联,并对所有子 View 进行渲染并显示。

参考资料#

Android - Activity 启动过程
作者
强人自传
发布于
2023-10-02
许可协议
CC BY-NC-SA 4.0