3539 字
18 分钟
Android - Handler 消息机制

概述#

Android 的消息机制主要是指 Handler 的运行机制以及 Handler 所附带的 MessageQueue 和 Looper 的工作过程。 Handler 的主要作用是将某个任务切换到 Handler 所在的线程中去执行。

Handler机制#

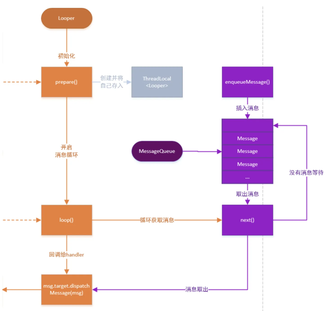
Handler工作流程 image.png Looper 每个线程中最多只能有一个 Looper 对象,由 Looper 来管理此线程里的 MessageQueue (消息队列)。 可以通过 Looper.myLooper() 获取当前线程的 Looper 实例,通过 Looper.getMainLooper() 获取主(UI)线程的 Looper 实例。 Lopper 会以无限循环的形式去查找是否有新消息,如果有就处理消息,否则就一直等待着。 Handler 你可以构造 Handler 对象来与 Looper 沟通,通过 push 发送新消息到 MessageQueue 里;或者通过 handleMessage 接收 Looper 从 MessageQueue 取出来消息。 MessageQueue MessageQueue是一个消息队列,内部存储了一组消息,以队列的形式对外提供插入和 删除的工作,内部采用单链表的数据结构来存储消息列表。 ActivityThread 我们经常提到的主线程,也叫UI线程,它就是 ActivityThread,主线程启动会默认初始化一个 Looper 并创建 Handler一个线程中只有一个 Looper 实例,一个 MessageQueue 实例,可以有多个 Handler 实例。 ThreadLocal 一个线程内部的数据存储类,通过它可以在指定线程中存储数据,数据存储后,只有在指定线程中可以获取到存储的数据,对于其他线程来说无法获得数据。 对于 Handler 来说,它需要获取当前线程的 Looper ,而 Looper 的作用于就是线程并且不同的线程具有不同的 Looper ,通过 ThreadLocal 可以轻松实现线程中的存取。 ThreadLocal原理:不同线程访问同一个ThreadLoacl的get方法,ThreadLocal的get方法会从各自的线程中取出一个数组,然后再从数组中根据当前ThreadLocal的索引去查找对应的Value值。

源码分析#

通过上面分析我们知道使用 Handler 之前必须先调用 Looper.prepare(); 进行初始化,我们先看下 Looper 的源码。

1. Looper 工作原理#

先看一下 Looper 工作流程 image.png Looper 源码最上面的注释里有一个使用示例如下,可以清晰的看出 Looper 的使用方法。

class LooperThread extends Thread {
public Handler mHandler;
public void run() {
Looper.prepare();//先初始化 Looper
mHandler = new Handler() {//创建 Handler
public void handleMessage(Message msg) {
// process incoming messages here
}
};
Looper.loop();//启用 Looper 的 loop 方法开启消息轮询
}
}

接续看一下 Looper 的完整源码,分析下工作过程。

public final class Looper {
static final ThreadLocal<Looper> sThreadLocal = new ThreadLocal<Looper>();
//每个线程都会有一个ThreadLocal 用来保存 Looper对象(里面包含了主线程和 MessageQueue)
private static Looper sMainLooper; // 主线程的 Looper
final MessageQueue mQueue;//保存消息队列
final Thread mThread;//保存主线程
public static void prepare() {//为当前线程创建 Looper
prepare(true);
}
private static void prepare(boolean quitAllowed) {
if (sThreadLocal.get() != null) {
//一个线程只能有一个 Looper, 否则抛出异常
throw new RuntimeException("Only one Looper may be created per thread");
}
sThreadLocal.set(new Looper(quitAllowed));//将创建的 Looper 放入 ThreadLocal
}
//初始化主线程的 Looper
public static void prepareMainLooper() {
prepare(false);
synchronized (Looper.class) {
if (sMainLooper != null) {
throw new IllegalStateException("The main Looper has already been prepared.");
}
sMainLooper = myLooper();
}
}
//获取主线程的 Looper
public static Looper getMainLooper() {
synchronized (Looper.class) {
return sMainLooper;
}
}
//在当前线程中开启轮询
public static void loop() {
final Looper me = myLooper();//从 ThreadLocal 中取出当前线程的 Looper 对象
if (me == null) {
//Looper 没有调用 Looper.prepare() 初始化,抛出异常
throw new RuntimeException("No Looper; Looper.prepare() wasn't called on this thread.");
}
final MessageQueue queue = me.mQueue;//从 Looper 对象中取出消息队列
for (;;) {//死循环
Message msg = queue.next(); // 不断的取出消息
if (msg == null) {
// No message indicates that the message queue is quitting.
return;
}
...
try {
msg.target.dispatchMessage(msg);
//取出消息的 target (也就是 Handler),执行分发消息的操作
} finally {
if (traceTag != 0) {
Trace.traceEnd(traceTag);
}
}
...
msg.recycleUnchecked();//消息已经分发,进行回收操作
}
}
public static @Nullable Looper myLooper() {
return sThreadLocal.get();//从 ThreadLocal 中取出当前线程的 Looper 对象
}
private Looper(boolean quitAllowed) {
mQueue = new MessageQueue(quitAllowed);//创建消息队列
mThread = Thread.currentThread();//保存当前线程
}
public void quit() {
mQueue.quit(false);//直接退出消息循环,不管是否还有消息
}
public void quitSafely() {
mQueue.quit(true);//执行完所有的消息,退出消息循环
}
...
}

2. MessageQueue 工作原理#

在 Looper 中创建了 MessageQueue,我们接着看下 MessageQueue 是怎么工作的。 MessageQueue 工作流程 image.png MessageQueue的构造方法。

MessageQueue(boolean quitAllowed) {
mQuitAllowed = quitAllowed;
//构造函数,quitAllowed 用来标识是否允许退出。
//主线程是不允许退出的(不然会退出整个程序),子线程可以退出。
mPtr = nativeInit();
}

然后我们再看一下 MessageQueue.enqueueMessage() 的源码,分析下是怎么添加消息的。

boolean enqueueMessage(Message msg, long when) {
if (msg.target == null) {
throw new IllegalArgumentException("Message must have a target.");
}
if (msg.isInUse()) {
throw new IllegalStateException(msg + " This message is already in use.");
}
synchronized (this) {
if (mQuitting) {
IllegalStateException e = new IllegalStateException(
msg.target + " sending message to a Handler on a dead thread");
Log.w(TAG, e.getMessage(), e);
msg.recycle();
return false;
}
msg.markInUse();
msg.when = when;
Message p = mMessages;
boolean needWake;
if (p == null || when == 0 || when < p.when) {
// 如果消息队列里面没有消息,或者消息的执行时间比里面的消息早,就把这条消息设置成第一条消息。
//一般不会出现这种情况,因为系统一定会有很多消息。
msg.next = p;
mMessages = msg;
needWake = mBlocked;
} else {//如果消息队列里面有消息
needWake = mBlocked && p.target == null && msg.isAsynchronous();
Message prev;
for (;;) {//找到消息队列里面的最后一条消息
prev = p;
p = p.next;
if (p == null || when < p.when) {
break;
}
if (needWake && p.isAsynchronous()) {
needWake = false;
}
}
msg.next = p; // invariant: p == prev.next
prev.next = msg;//把消息添加到最后
}
// We can assume mPtr != 0 because mQuitting is false.
if (needWake) {
nativeWake(mPtr);
}
}
return true;
}

知道了怎么添加消息,我们再看下 MessageQueue.next() 方法是怎么取出消息的,也就是 Looper.loop() 方法中不断取消息的方法。

Message next() {
int pendingIdleHandlerCount = -1; // -1 only during first iteration
int nextPollTimeoutMillis = 0;
for (;;) {
if (nextPollTimeoutMillis != 0) {
Binder.flushPendingCommands();
}
nativePollOnce(ptr, nextPollTimeoutMillis);
synchronized (this) {
final long now = SystemClock.uptimeMillis();
Message prevMsg = null;
Message msg = mMessages;//拿到当前的消息队列
if (msg != null && msg.target == null) {
//处理异步的消息,暂不讨论
do {
prevMsg = msg;
msg = msg.next;
} while (msg != null && !msg.isAsynchronous());
}
if (msg != null) {
if (now < msg.when) {
// Next message is not ready. Set a timeout to wake up when it is ready.
nextPollTimeoutMillis = (int) Math.min(msg.when - now, Integer.MAX_VALUE);
} else {
//取出一条消息,消息队列往后移动一个
mBlocked = false;
if (prevMsg != null) {
prevMsg.next = msg.next;
} else {
mMessages = msg.next;
}
msg.next = null;
if (DEBUG) Log.v(TAG, "Returning message: " + msg);
msg.markInUse();//标记为已使用
return msg;
}
} else {
// No more messages.
nextPollTimeoutMillis = -1;
}
...
}
}

我们知道 MessageQueue 是个链表结构,里面保存的是 Message,我们再看下 Message 是什么。

public final class Message implements Parcelable {
public int what;//消息类型,标识消息的作用
public int arg1;//整型参数1
public int arg2;//整型参数2
public Object obj;//复杂对象参数
public Messenger replyTo;
public int sendingUid = -1;
/*package*/ static final int FLAG_IN_USE = 1 << 0;//标记消息已使用
/** If set message is asynchronous */
/*package*/ static final int FLAG_ASYNCHRONOUS = 1 << 1;//标记消息是否异步
/** Flags to clear in the copyFrom method */
/*package*/ static final int FLAGS_TO_CLEAR_ON_COPY_FROM = FLAG_IN_USE;
/*package*/ int flags;//消息当前标记
/*package*/ long when;//消息执行时间
/*package*/ Bundle data;
/*package*/ Handler target;//Handler 用于执行 handleMessage();
/*package*/ Runnable callback;//消息是一个Runnable
// sometimes we store linked lists of these things
/*package*/ Message next;//下一个消息
private static final Object sPoolSync = new Object();//控制并发访问
private static Message sPool;//消息池
private static int sPoolSize = 0;//消息池数量
private static final int MAX_POOL_SIZE = 50;//消息最大数量
...
}

3. Handler 工作原理#

在 Message 中我们看到了 target 是一个 Handler,我们看下 Handler 是怎么与 Looper 和 MessageQueue 一起搭配工作的。 看一下 Handler 的源码。

public class Handler {
public interface Callback {
public boolean handleMessage(Message msg);
}
public void handleMessage(Message msg) {}
/**
* 消息处理
*/
public void dispatchMessage(Message msg) {
if (msg.callback != null) {//如果消息体是 Runnable 就执行 run()
handleCallback(msg);
} else {
if (mCallback != null) {
//如果创建 Handler 时传入了 Callback,就执行 Callback 里面的逻辑
if (mCallback.handleMessage(msg)) {
return;
}
}
handleMessage(msg);//如果上述两种都没有实现,就执行 handleMessage 的逻辑
}
}
public Handler() {
this(null, false);
}
public Handler(Callback callback) {
this(callback, false);
}
public Handler(Looper looper) {//可以指定关联哪个线程的 Looper
this(looper, null, false);
}
public Handler(Looper looper, Callback callback) {
this(looper, callback, false);
}
public Handler(boolean async) {
this(null, async);
}
/**
* 主线程调用的构造方法,主线程已经调用了 Looper.prepareMainLooper();
*
* @hide
*/
public Handler(Callback callback, boolean async) {
if (FIND_POTENTIAL_LEAKS) {
final Class<? extends Handler> klass = getClass();
if ((klass.isAnonymousClass() || klass.isMemberClass() || klass.isLocalClass()) &&
(klass.getModifiers() & Modifier.STATIC) == 0) {
Log.w(TAG, "The following Handler class should be static or leaks might occur: " +
klass.getCanonicalName());
}
}
mLooper = Looper.myLooper();//取出主线程的 Looper
if (mLooper == null) {
throw new RuntimeException(
"Can't create handler inside thread that has not called Looper.prepare()");
}
mQueue = mLooper.mQueue;//把 Handler 的 mQueue 指向 Looper 中的 mQueue
mCallback = callback;
mAsynchronous = async;
}
/**
* 第二种构造方法,专门给子线程中创建 Handler 时使用的
*
* @hide
*/
public Handler(Looper looper, Callback callback, boolean async) {
mLooper = looper;
mQueue = looper.mQueue;
mCallback = callback;
mAsynchronous = async;
}
//发送 Runnable 消息
public final boolean post(Runnable r){
return sendMessageDelayed(getPostMessage(r), 0);
}
private static Message getPostMessage(Runnable r) {
Message m = Message.obtain();
m.callback = r;
return m;
}
//一般更新 UI 时发送的消息,延时时间为0
public final boolean sendMessage(Message msg){
return sendMessageDelayed(msg, 0);
}
//发送延时消息
public final boolean sendMessageDelayed(Message msg, long delayMillis){
if (delayMillis < 0) {
delayMillis = 0;
}
return sendMessageAtTime(msg, SystemClock.uptimeMillis() + delayMillis);
}
//发送指定时间发送的消息
public boolean sendMessageAtTime(Message msg, long uptimeMillis) {
MessageQueue queue = mQueue;
if (queue == null) {
RuntimeException e = new RuntimeException(
this + " sendMessageAtTime() called with no mQueue");
Log.w("Looper", e.getMessage(), e);
return false;
}
return enqueueMessage(queue, msg, uptimeMillis);
}
private boolean enqueueMessage(MessageQueue queue, Message msg, long uptimeMillis) {
msg.target = this;
//把字节传入 Message 中一起发送
//Looper 中需要使用 Handler 来执行 dispatchMessage 方法
if (mAsynchronous) {
msg.setAsynchronous(true);
}
return queue.enqueueMessage(msg, uptimeMillis);
}
}

4. ActivityThread 创建默认的 Handler#

上面说过,ActivityThread 主线程默认是有一个 Handler 的,我们来看一下主线程是怎么创建默认的 Handler 的。 我们看一下 ActivityThread 类中的 main 方法。

public static void main(String[] args) {
Trace.traceBegin(Trace.TRACE_TAG_ACTIVITY_MANAGER, "ActivityThreadMain");
SamplingProfilerIntegration.start();
// CloseGuard defaults to true and can be quite spammy. We
// disable it here, but selectively enable it later (via
// StrictMode) on debug builds, but using DropBox, not logs.
CloseGuard.setEnabled(false);
Environment.initForCurrentUser();//准备一些相关环境,给我们的组件启动
// Set the reporter for event logging in libcore
EventLogger.setReporter(new EventLoggingReporter());
// Make sure TrustedCertificateStore looks in the right place for CA certificates
final File configDir = Environment.getUserConfigDirectory(UserHandle.myUserId());
TrustedCertificateStore.setDefaultUserDirectory(configDir);
Process.setArgV0("<pre-initialized>");
Looper.prepareMainLooper();//初始化主线程 Looper
ActivityThread thread = new ActivityThread();
thread.attach(false);
if (sMainThreadHandler == null) {
sMainThreadHandler = thread.getHandler();
}
if (false) {
Looper.myLooper().setMessageLogging(new
LogPrinter(Log.DEBUG, "ActivityThread"));
}
// End of event ActivityThreadMain.
Trace.traceEnd(Trace.TRACE_TAG_ACTIVITY_MANAGER);
Looper.loop();//开启消息轮询,不断取出消息
throw new RuntimeException("Main thread loop unexpectedly exited");
}

在 Activity 可以直接用 runOnUiThread() 来使用默认的 Handler 发送消息,我们来看下它是怎么实现的。

public final void runOnUiThread(Runnable action) {
if (Thread.currentThread() != mUiThread) {//非主线程,发送 Runnable 消息
mHandler.post(action);
} else {//在主线程中直接执行 run()
action.run();
}
}

5. HandlerThread 异步消息处理机制#

  1. HandlerThread 继承了 Thread,是一种可以使用 Handler 的 Thread;
  2. 在 run 方法中通过 looper.prepare() 来开启消息循环,这样就可以在 HandlerThread 中创 建Handler了;
  3. 外界可以通过一个 Handler 的消息方式来通知 HandlerThread 来执行具体任务;确定不使 用之后,可以通过 quit 或 quitSafely 方法来终止线程执行。

先分析一下 HandlerThread 的源码。

public class HandlerThread extends Thread {
//线程的优先级
int mPriority;
//线程的id
int mTid = -1;
//一个与Handler关联的Looper对象
Looper mLooper;
public HandlerThread(String name) {
super(name);
//设置优先级为默认线程
mPriority = android.os.Process.THREAD_PRIORITY_DEFAULT;
}
public HandlerThread(String name, int priority) {
super(name);
mPriority = priority;
}
//可重写方法,Looper.loop之前在线程中需要处理的其他逻辑在这里实现
protected void onLooperPrepared() {
}
//HandlerThread线程的run方法
@Override
public void run() {
//获取当前线程的id
mTid = Process.myTid();
//创建Looper对象
//这就是为什么我们要在调用线程的start()方法后才能得到Looper(Looper.myLooper不为Null)
Looper.prepare();
//同步代码块,当获得mLooper对象后,唤醒所有线程
synchronized (this) {
mLooper = Looper.myLooper();
notifyAll();
}
//设置线程优先级
Process.setThreadPriority(mPriority);
//Looper.loop之前在线程中需要处理的其他逻辑
onLooperPrepared();
//建立了消息循环
Looper.loop();
//一般执行不到这句,除非quit消息队列
mTid = -1;
}
public Looper getLooper() {
if (!isAlive()) {
//线程死了
return null;
}
//同步代码块,正好和上面run方法中同步块对应
//只要线程活着并且mLooper为null,则一直等待
// If the thread has been started, wait until the looper has been created.
synchronized (this) {
while (isAlive() && mLooper == null) {
try {
wait();
} catch (InterruptedException e) {
}
}
}
return mLooper;
}
public boolean quit() {
Looper looper = getLooper();
if (looper != null) {
//退出消息循环
looper.quit();
return true;
}
return false;
}
public boolean quitSafely() {
Looper looper = getLooper();
if (looper != null) {
//退出消息循环
looper.quitSafely();
return true;
}
return false;
}
public int getThreadId() {
//返回线程id
return mTid;
}
}

HandlerThread 使用代码示例

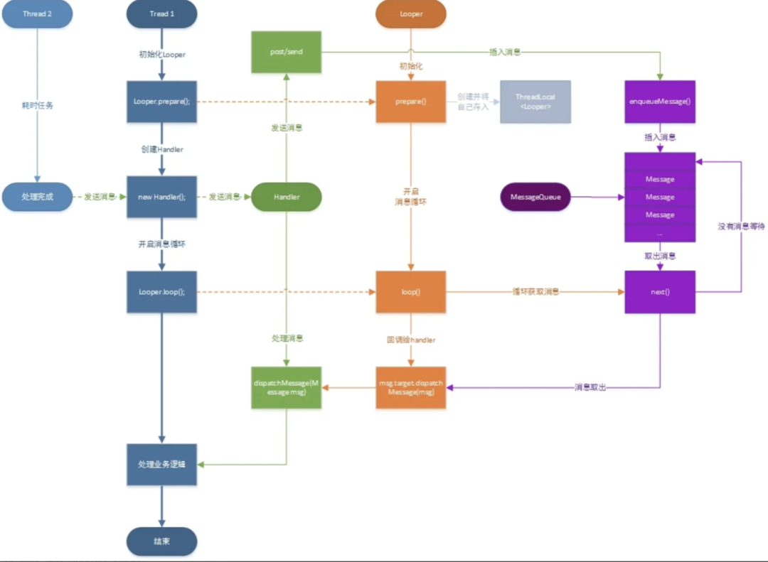
public class MainActivity extends AppCompatActivity {
private HandlerThread mHandlerThread = null;
private Handler mThreadHandler = null;
private Handler mUiHandler = null;
@Override
protected void onCreate(Bundle savedInstanceState) {
super.onCreate(savedInstanceState);
setContentView(R.layout.activity_main);
mHandlerThread = new HandlerThread("HandlerWorkThread");
//必须在实例化mThreadHandler之前调运start方法,原因上面源码已经分析了
mHandlerThread.start();
//将当前mHandlerThread子线程的Looper传入mThreadHandler,使得
//mThreadHandler的消息队列依赖于子线程(在子线程中执行)
mThreadHandler = new Handler(mHandlerThread.getLooper()) {
@Override
public void handleMessage(Message msg) {
super.handleMessage(msg);
Log.i(null, "在子线程中处理!id="+Thread.currentThread().getId());
//从子线程往主线程发送消息
mUiHandler.sendEmptyMessage(0);
}
};
mUiHandler = new Handler() {
@Override
public void handleMessage(Message msg) {
super.handleMessage(msg);
Log.i(null, "在UI主线程中处理!id="+Thread.currentThread().getId());
}
};
//从主线程往子线程发送消息
mThreadHandler.sendEmptyMessage(1);
}
}

总结#

到此 Handler 消息机制的源码已经分析完了,相信你一定明白了 Handler 消息机制。 一句话,每个线程可以创建一个 Looper ,每个 Looper 轮询着一个 MessageQueue 不断取出消息,有消息则回调给 Handler,Handler 负责向 MessageQueue 中发送消息和处理回调的消息来完成线程之间的转换。

Android - Handler 消息机制
作者
强人自传
发布于
2024-09-22
许可协议
CC BY-NC-SA 4.0