2718 字
14 分钟
Android - Service 启动过程

https://jeanboy.blog.csdn.net/?type=blog

概述#

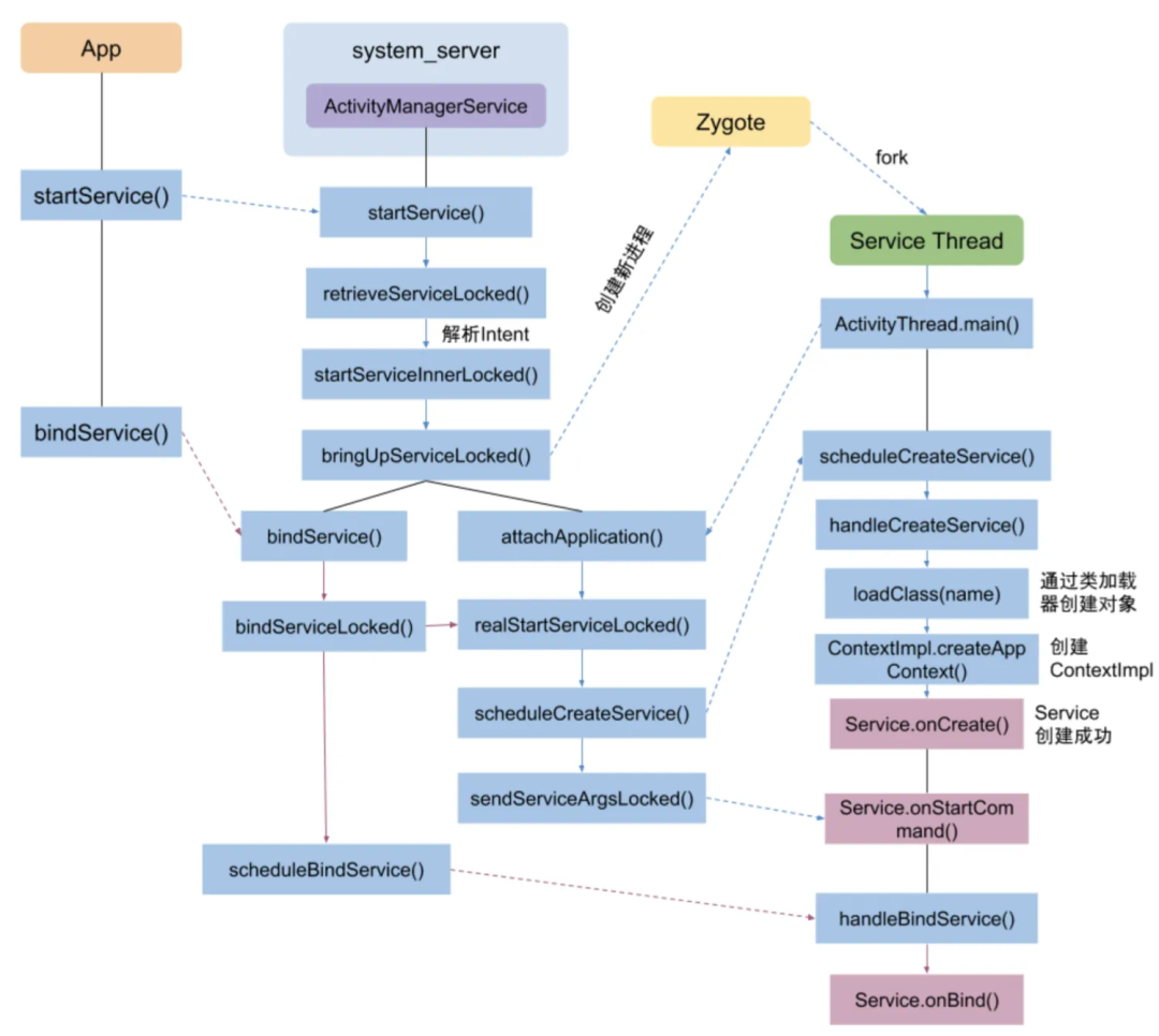
Service 启动过程与 Activity 启动过程比较相似,不了解 Activity 启动过程的可以先看一下:Activity 启动过程。 Service 的启动分两种情况:startService,bindService。 image.png

startService#

通常情况我们在调用 startService 启动 Service 是运行在 App 进程中的。下面主要讨论下运行在单独进程中的情况。 在 AndroidManifest 文件中把 Service 配置 android 上属性,Service 就可以启动在单独进程中了。 首先要明白一个问题,在 Activity 中使用的 startService 方法是定义在 Context 的抽象类中,它的真正实现者是 ContextImpl,所以我们首先进入 ContextImpl 类。

  • ContextImpl.startService()
@Override
public ComponentName startService(Intent service) {
warnIfCallingFromSystemProcess();
return startServiceCommon(service, mUser);
}
private ComponentName startServiceCommon(Intent service, UserHandle user) {
try {
validateServiceIntent(service);
service.prepareToLeaveProcess();
ComponentName cn = ActivityManagerNative.getDefault().
startService(mMainThread.getApplicationThread(),
service,service.resolveTypeIfNeeded(getContentResolver()), user.getIdentifier());
//......
return cn;
} catch (RemoteException e) {
return null;
}
}

从 ContextImpl 类的 startService 开始,然后进入本类的 startServiceCommon 方法,并最终调用 ActivityManagerNative.getDefault() 对象的 startService 方法。其实这里的 ActivityManagerNative.getDefault() 就是 ActivityManagerProxy 对象。这里涉及到 Binder 相关知识,不了解的请看:Binder 机制。

  • ActivityManagerProxy.startService()
public ComponentName startService(IApplicationThread caller, Intent service,
String resolvedType, int userId) throws RemoteException {
Parcel data = Parcel.obtain();
Parcel reply = Parcel.obtain();
data.writeInterfaceToken(IActivityManager.descriptor);
data.writeStrongBinder(caller != null ? caller.asBinder() : null);
service.writeToParcel(data, 0);
data.writeString(resolvedType);
data.writeInt(userId);
mRemote.transact(START_SERVICE_TRANSACTION, data, reply, 0);
reply.readException();
ComponentName res = ComponentName.readFromParcel(reply);
data.recycle();
reply.recycle();
return res;
}

通过 Binder 调用 ActivityManagerNative 类中 onTransact 方法,其识别码为 START_SERVICE_TRANSACTION,并最终调用 ActivityManagerNative 的实现类 ActivityManagerService 的 startService 方法。

  • ActivityManagerService.startService()
@Override
public ComponentName startService(IApplicationThread caller, Intent service,
String resolvedType, int userId) {
enforceNotIsolatedCaller("startService");
//......
synchronized(this) {
final int callingPid = Binder.getCallingPid();
final int callingUid = Binder.getCallingUid();
final long origId = Binder.clearCallingIdentity();
ComponentName res = mServices.startServiceLocked(caller, service,
resolvedType, callingPid, callingUid, userId);
Binder.restoreCallingIdentity(origId);
return res;
}
}

在这里调用 mServices 对象的 startServiceLocked 方法,这里的 mServices 对象是 ActiveServices 类。

  • ActiveServices.startServiceLocked()
ComponentName startServiceLocked(IApplicationThread caller, Intent service,
String resolvedType, int callingPid, int callingUid, int userId) {
//......
ServiceLookupResult res = retrieveServiceLocked(service, resolvedType,
callingPid, callingUid, userId, true, callerFg);
ServiceRecord r = res.record;
//......
//这里紧接着会调用 startServiceInnerLocked 方法
return startServiceInnerLocked(smap, service, r, callerFg, addToStarting);
}
ComponentName startServiceInnerLocked(ServiceMap smap, Intent service,
ServiceRecord r, boolean callerFg, boolean addToStarting) {
//......
synchronized (r.stats.getBatteryStats()) {
r.stats.startRunningLocked();
}
//这里紧接着会调用 bringUpServiceLocked 方法
String error = bringUpServiceLocked(r, service.getFlags(), callerFg, false);
//......
}

首先通过 retrieveServiceLocked 方法来解析 service 这个 Intent,就是解析前面我们在 AndroidManifest.xml 定义的 Service 标签的 intent-filter 相关内容,然后将解析结果放在 res.record 中,再调用 startServiceInnerLocked 方法。startServiceInnerLocked 方法中会调用 bringUpServiceLocked 方法。

  • ActiveServices.bringUpServiceLocked()
private final String bringUpServiceLocked(ServiceRecord r,
int intentFlags, boolean execInFg, boolean whileRestarting) {
//(1)这里如果当前的 ProcessRecord 不为 null,那就不需要重新创建进程,
//而是调用 realStartServiceLocked 方法来启动 Service
if (app != null && app.thread != null) {
try {
app.addPackage(r.appInfo.packageName, r.appInfo.versionCode, mAm.mProcessStats);
realStartServiceLocked(r, app, execInFg);
return null;
} catch (RemoteException e) {
Slog.w(TAG, "Exception when starting service " + r.shortName, e);
}
// If a dead object exception was thrown -- fall through to
// restart the application.
}
//(2)如果是需要创建新进程,那么将调用 ActivityManagerService.startProcessLocked 方法来启动新进程
if (app == null) {
if ((app=mAm.startProcessLocked(procName, r.appInfo, true, intentFlags,
"service", r.name, false, isolated, false)) == null) {
//......
bringDownServiceLocked(r);
return msg;
}
if (isolated) {
r.isolatedProc = app;
}
}
//最后将 ServiceRecord 保存到成员变量 mPendingServices 中
if (!mPendingServices.contains(r)) {
mPendingServices.add(r);
}
}

这个方法比较重要,这里有两种选择,当 Service 所在的进程存在时,将调用realStartServiceLocked 方法来启动 Service,否则的话调用 startProcessLocked 方法来启动新进程。

  • ActivityManagerService.startProcessLocked()
private final void startProcessLocked(ProcessRecord app, String hostingType,
String hostingNameStr, String abiOverride, String entryPoint, String[] entryPointArgs) {
boolean isActivityProcess = (entryPoint == null);
if (entryPoint == null)
entryPoint = "android.app.ActivityThread";
checkTime(startTime, "startProcess: asking zygote to start proc");
//通过 processName,uid 等启动新进程
Process.ProcessStartResult startResult = Process.start(entryPoint,
app.processName, uid, uid, gids, debugFlags, mountExternal,
app.info.targetSdkVersion, app.info.seinfo, requiredAbi,
instructionSet, app.info.dataDir, entryPointArgs);
}

这里通过 Process 的 start 方法启动 ActivityThread 的新进程,我们进入该类的 main 方法。

  • ActivityThread.main()
public static void main(String[] args) {
//......
Process.setArgV0("<pre-initialized>");
Looper.prepareMainLooper();
//创建 ActivityThread 对象,并调用其 attach 方法
ActivityThread thread = new ActivityThread();
thread.attach(false);
if (sMainThreadHandler == null) {
sMainThreadHandler = thread.getHandler();
}
if (false) {
Looper.myLooper().setMessageLogging(new
LogPrinter(Log.DEBUG, "ActivityThread"));
}
Looper.loop();
throw new RuntimeException("Main thread loop unexpectedly exited");
}
private void attach(boolean system) {
final IActivityManager mgr = ActivityManagerNative.getDefault();
try {
//这里调用了 ActivityManagerProxy.attachApplication 方法。
mgr.attachApplication(mAppThread);
} catch (RemoteException ex) {
// Ignore
}
}

在 Android 应用程序中,每一个进程对应一个 ActivityThread 实例,然后这里创建了 ActivityThread 对象并调用了其 attach 方法,在 attach 方法中又调用了 ActivityManagerProxy.attachApplication 方法。

  • ActivityManagerProxy.attachApplication()
public void attachApplication(IApplicationThread app) throws RemoteException {
Parcel data = Parcel.obtain();
Parcel reply = Parcel.obtain();
data.writeInterfaceToken(IActivityManager.descriptor);
data.writeStrongBinder(app.asBinder());
mRemote.transact(ATTACH_APPLICATION_TRANSACTION, data, reply, 0);
reply.readException();
data.recycle();
reply.recycle();
}

通过 Binder 机制会调用 ActivityManagerNative 中的 onTransact 方法,其识别码为 ATTACH_APPLICATION_TRANSACTION,并最终调用 ActivityManagerService 中的 attachApplication 方法。

  • ActivityManagerService.attachApplication()
@Override
public final void attachApplication(IApplicationThread thread) {
synchronized (this) {
int callingPid = Binder.getCallingPid();
final long origId = Binder.clearCallingIdentity();
//调用 attachApplicationLocked
attachApplicationLocked(thread, callingPid);
Binder.restoreCallingIdentity(origId);
//......
}
}
private final boolean attachApplicationLocked(IApplicationThread thread,
int pid) {
// See if the top visible activity is waiting to run in this process...
if (normalMode) {
try {
if (mStackSupervisor.attachApplicationLocked(app)) {
didSomething = true;
}
} catch (Exception e) {
Slog.wtf(TAG, "Exception thrown launching activities in " + app, e);
badApp = true;
}
}
// Find any services that should be running in this process...
if (!badApp) {
try {
//这里会调用 ActiveServices 对象的 attachApplicationLocked 方法
didSomething |= mServices.attachApplicationLocked(app, processName);
} catch (Exception e) {
Slog.wtf(TAG, "Exception thrown starting services in " + app, e);
badApp = true;
}
}
}

这里如果是启动 Service 将调用 ActiveServices 对象的 attachApplicationLocked 方法,而如果是启动 Activity 将调用 ActivityStackSupervisor 对象的 attachApplicationLocked 方法。

  • ActiveServices.attachApplicationLocked() -> realStartServiceLocked()
private final void realStartServiceLocked(ServiceRecord r,
ProcessRecord app, boolean execInFg) throws RemoteException {
if (app.thread == null) {
throw new RemoteException();
}
//......
app.thread.scheduleCreateService(r, r.serviceInfo,
mAm.compatibilityInfoForPackageLocked(r.serviceInfo.applicationInfo),
app.repProcState);
}

此处的 app.thread 是一个 IApplicationThread 对象,而 IApplicationThread 的代理类是 ApplicationThreadProxy,我们进入 app.thread 对象的 scheduleCreateService 方法。

  • ApplicationThreadProxy.scheduleCreateService()
public final void scheduleCreateService(IBinder token, ServiceInfo info,
CompatibilityInfo compatInfo, int processState) throws RemoteException {
Parcel data = Parcel.obtain();
data.writeInterfaceToken(IApplicationThread.descriptor);
data.writeStrongBinder(token);
info.writeToParcel(data, 0);
compatInfo.writeToParcel(data, 0);
data.writeInt(processState);
mRemote.transact(SCHEDULE_CREATE_SERVICE_TRANSACTION, data, null,
IBinder.FLAG_ONEWAY);
data.recycle();
}

通过 Binder 对象调用 ApplicationThreadNative 的 onTransact 方法,在其方法中调用子类的 scheduleCreateService 方法,即最终调用 ApplicationThreadNative 的子类 ApplicationThread 的 scheduleCreateService 方法。

  • ApplicationThread.scheduleCreateService()
public final void scheduleCreateService(IBinder token, ServiceInfo info,
CompatibilityInfo compatInfo, int processState) {
updateProcessState(processState, false);
CreateServiceData s = new CreateServiceData();
s.token = token;
s.info = info;
s.compatInfo = compatInfo;
sendMessage(H.CREATE_SERVICE, s);
}

通过 Handler 发送 Message 来处理该操作,并进入到 H 的 handleMessage 方法中,其识别码为 CREATE_SERVICE。

  • H.handleMessage()
private class H extends Handler {
public void handleMessage(Message msg) {
Trace.traceBegin(Trace.TRACE_TAG_ACTIVITY_MANAGER, "serviceCreate");
//这里调用 handleCreateService 方法
handleCreateService((CreateServiceData)msg.obj);
Trace.traceEnd(Trace.TRACE_TAG_ACTIVITY_MANAGER);
}
}
  • ApplicationThread.handleCreateService()
private void handleCreateService(CreateServiceData data) {
Service service = null;
try {
//(1)通过类加载器来加载 Service 对象
java.lang.ClassLoader cl = packageInfo.getClassLoader();
service = (Service) cl.loadClass(data.info.name).newInstance();
} catch (Exception e) {
//......
}
//(2)这里创建 ContextImpl 对象
ContextImpl context = ContextImpl.createAppContext(this, packageInfo);
context.setOuterContext(service);
Application app = packageInfo.makeApplication(false, mInstrumentation);
service.attach(context, this, data.info.name, data.token, app,
ActivityManagerNative.getDefault());
//(3)这里调用 Service 的 onCreate 方法
service.onCreate();
mServices.put(data.token, service);
}
  1. 处通过类加载器 ClassLoader 来加载 Service 对象,此处的 data.info.name 就是我们要启动的 Service,加载完成后需要将其强转换为 Service 对象,也就是说我们的 Service 必须要继承于 Service 基类。
  2. 处这里先创建一个 ContextImpl 对象,每个 Activity 和 Service 都有一个 Context 对象。
  3. 处这里调用 Service 的 onCreate 方法。

bindService#

  • 如何 bind 一个 Service?
private void test(){
Intent intent = new Intent(this, XXXService.class);
// bindService 的具体实现在 ContextImpl
// BIND_AUTO_CREATE 参数具体使用的代码 ActivityServices
bindService(intent, conn, BIND_AUTO_CREATE);
}
private ServiceConnection conn = new ServiceConnection() {
@Override
public void onServiceConnected(ComponentName name, IBinder service) {
// 绑定成功
...
}
@Override
public void onServiceDisconnected(ComponentName name) {
// 绑定结束
...
}
}
  • ContextImpl.bindServce()
@Override
public boolean bindService(Intent service, ServiceConnection conn,
int flags) {
// mMainThread.getHandler(),传入的 handle 是主线程的 Handle
return bindServiceCommon(service, conn, flags, mMainThread.getHandler(),
Process.myUserHandle());
}
private boolean bindServiceCommon(Intent service, ServiceConnection conn,
int flags, Handler handler, UserHandle user) {
IServiceConnection sd;
//...
if (mPackageInfo != null) {
// 1,将传入的 ServiceConnection 转化为 IServiceConnection 返回
// mPackgeInfo 是 LoadedApk
sd = mPackageInfo.getServiceDispatcher(conn, getOuterContext(), handler, flags);
}
validateServiceIntent(service);
try {
IBinder token = getActivityToken();
...
// 2,Binder 调用 AMS 的 bindService 方法,下面具体分析
int res = ActivityManagerNative.getDefault().bindService(
mMainThread.getApplicationThread(), getActivityToken(), service,
service.resolveTypeIfNeeded(getContentResolver()),
sd, flags, getOpPackageName(), user.getIdentifier());
return res != 0;
}
//...
}
  • LoadedApk

LoadedApk 对象是 Apk 文件在内存中的表示。 Apk 文件的相关信息,诸如 Apk 文件的代码和资源,甚至代码里面的 Activity,Service 等组件的信息我们都可以通过此对象获取。

public final IServiceConnection getServiceDispatcher(ServiceConnection c,
Context context, Handler handler, int flags) {
synchronized (mServices) {
LoadedApk.ServiceDispatcher sd = null;
// private final ArrayMap<Context,
// ArrayMap<ServiceConnection, LoadedApk.ServiceDispatcher>> mServices
// 根据当前的 Context 获取 ArrayMap<ServiceConnection, LoadedApk.ServiceDispatcher>
ArrayMap<ServiceConnection, LoadedApk.ServiceDispatcher> map = mServices.get(context);
if (map != null) {
// 如果存在,尝试根据当前的 ServiceConnection 获取 ServiceDispatcher
sd = map.get(c);
}
if (sd == null) {
// 如果与 ServiceConnection 对应的 ServiceDispatcher 不存在,创建一个保存了当前
// ServiceConnection 的 ServiceDispatcher 对象,
// 并将之前传入的主线的 Handle 保存,同时创建一个 InnerConnection 对象保存
sd = new ServiceDispatcher(c, context, handler, flags);
if (map == null) {
map = new ArrayMap<ServiceConnection, LoadedApk.ServiceDispatcher>();
mServices.put(context, map);
}
// 将该 ServiceConnection 与 ServiceDispatcher 关系保存
map.put(c, sd);
} else {
// 如果最开始就获取到 ServiceDispatcher,比如多次 bindService,
// 就会调用 ServiceDispatcher 的 validate 判断此次 bindService 是否合法
// validate 的判断逻辑比较简单:
// 1.判断当前的 context 是否和之前 bindService 的一样
// 2.判断当前 handler 是否是主线程的 handle
// 以上两个条件都满足的情况下正常执行,反之抛出相应的异常
sd.validate(context, handler);
}
return sd.getIServiceConnection();
}
}
  • ActivityManagerService.bindService()
public int bindService(IApplicationThread caller, IBinder token, Intent service,
String resolvedType, IServiceConnection connection,
int flags, String callingPackage, int userId) throws TransactionTooLargeException {
//...
synchronized(this) {
// 调用 ActiveServices 的 bindServiceLocked 方法
return mServices.bindServiceLocked(caller, token, service,
resolvedType, connection, flags, callingPackage, userId);
}
}
  • ActiveServices.bindServiceLocked() -> bringUpServiceLocked() -> realStartServiceLocked()
private final void realStartServiceLocked(ServiceRecord r, ProcessRecord app,
boolean execInFg) throws RemoteException {
//...
try {
//...
// 第一步,调用 ApplicationThread 的 scheduleCreateService 方法,
// 之后会实例化 Service 并调用 Service 的 onCreate 方法,这里的过程跟上面 startService 中一样。
// 不会调用 onStartCommand
app.thread.scheduleCreateService(r, r.serviceInfo,
mAm.compatibilityInfoForPackageLocked(r.serviceInfo.applicationInfo),
app.repProcState);
}
//...
// 第二步,调用 requestServiceBindingLocked
requestServiceBindingLocked(r, execInFg);
updateServiceClientActivitiesLocked(app, null, true);
// 第三步
// If the service is in the started state, and there are no
// pending arguments, then fake up one so its onStartCommand() will
// be called.
if (r.startRequested && r.callStart && r.pendingStarts.size() == 0) {
r.pendingStarts.add(new ServiceRecord.StartItem(r, false,
r.makeNextStartId(), null, null));
}
// StartItem 的 taskRemoved 如果是 false 的话,
// 调用下面方法会调用 Service 的 onStartCommand
sendServiceArgsLocked(r, execInFg, true);
//...
}
private final boolean requestServiceBindingLocked(ServiceRecord r,
IntentBindRecord i, boolean execInFg, boolean rebind)
throws TransactionTooLargeException {
//...
if ((!i.requested || rebind) && i.apps.size() > 0) {
try {
//...
// 调用 ApplicationThread 的 scheduleBindService 方法
r.app.thread.scheduleBindService(r, i.intent.getIntent(), rebind,
r.app.repProcState);
}
//...
}
//...
return true;
}
  • ApplicationThread.scheduleBindService()
private void handleBindService(BindServiceData data) {
// 根据 token 获取 Service token 具体分析
Service s = mServices.get(data.token);
if (s != null) {
try {
// rebind 具体分析
if (!data.rebind) {
// 调用 Service 的 onBind,返回给客户端调用的 Binder
IBinder binder = s.onBind(data.intent);
// 调用 AMS 的 publishService,进而通知客户端连接成功
ActivityManagerNative.getDefault()
.publishService(data.token, data.intent, binder);
} else {
s.onRebind(data.intent);
ActivityManagerNative.getDefault()
.serviceDoneExecuting(data.token, SERVICE_DONE_EXECUTING_ANON,
0, 0);
}
ensureJitEnabled();
}
...
}
}

调用 ApplicationThread 的 scheduleBindService,scheduleBindService 通过 mH 发送一个 H.BIND_SERVICE 消息,mH 收到该消息调用 handleBindService(BindServiceData data)。

总结#

  • startService

使用这种 start 方式启动的 Service 的生命周期如下: onCreate() -> onStartCommand()(onStart()方法已过时) -> onDestory() 说明:如果服务已经开启,不会重复的执行 onCreate(), 而是会调用 onStart() 和onStartCommand()。 服务停止的时候调用 onDestory()。服务只会被停止一次。 特点:一旦服务开启跟调用者(开启者)就没有任何关系了。 开启者退出了,开启者挂了,服务还在后台长期的运行。 开启者不能调用服务里面的方法。

  • bindService

使用这种 start 方式启动的 Service 的生命周期如下: onCreate() -> onBind() -> onUnbind() -> onDestory() 注意:绑定服务不会调用 onStart() 或者 onStartCommand() 方法 特点:bind 的方式开启服务,绑定服务,调用者挂了,服务也会跟着挂掉。 绑定者可以调用服务里面的方法。

参考资料#

Android - Service 启动过程
作者
强人自传
发布于
2025-04-20
许可协议
CC BY-NC-SA 4.0