680 字
3 分钟
Semaphore(信号量)了解吗?

Semaphore(信号量)了解吗?#

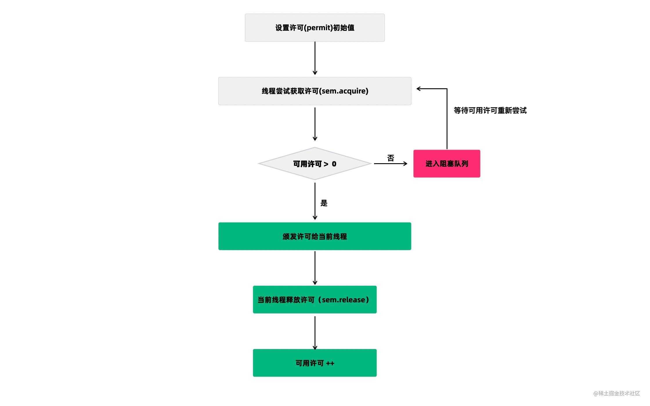
Semaphore(信号量)是用来控制同时访问特定资源的线程数量,它通过协调各个线程,以保证合理的使用公共资源。 听起来似乎很抽象,现在汽车多了,开车出门在外的一个老大难问题就是停车 。停车场的车位是有限的,只能允许若干车辆停泊,如果停车场还有空位,那么显示牌显示的就是绿灯和剩余的车位,车辆就可以驶入;如果停车场没位了,那么显示牌显示的就是绿灯和数字 0,车辆就得等待。如果满了的停车场有车离开,那么显示牌就又变绿,显示空车位数量,等待的车辆就能进停车场。 停车场空闲车位提示-图片来源网络 我们把这个例子类比一下,车辆就是线程,进入停车场就是线程在执行,离开停车场就是线程执行完毕,看见红灯就表示线程被阻塞,不能执行,Semaphore 的本质就是协调多个线程对共享资源的获取 Semaphore许可获取-来源参考[18] 我们再来看一个 Semaphore 的用途:它可以用于做流量控制,特别是公用资源有限的应用场景,比如数据库连接。 假如有一个需求,要读取几万个文件的数据,因为都是 IO 密集型任务,我们可以启动几十个线程并发地读取,但是如果读到内存后,还需要存储到数据库中,而数据库的连接数只有 10 个,这时我们必须控制只有 10 个线程同时获取数据库连接保存数据,否则会报错无法获取数据库连接。这个时候,就可以使用 Semaphore 来做流量控制,如下:

public class SemaphoreTest {
private static final int THREAD_COUNT = 30;
private static ExecutorService threadPool = Executors.newFixedThreadPool(THREAD_COUNT);
private static Semaphore s = new Semaphore(10);
public static void main(String[] args) {
for (int i = 0; i < THREAD_COUNT; i++) {
threadPool.execute(new Runnable() {
@Override
public void run() {
try {
s.acquire();
System.out.println("save data");
s.release();
} catch (InterruptedException e) {
}
}
});
}
threadPool.shutdown();
}
}

在代码中,虽然有 30 个线程在执行,但是只允许 10 个并发执行。Semaphore 的构造方法 Semaphore(int permits)接受一个整型的数字,表示可用的许可证数量。Semaphore(10)表示允许 10 个线程获取许可证,也就是最大并发数是 10。Semaphore 的用法也很简单,首先线程使用 Semaphore 的 acquire()方法获取一个许可证,使用完之后调用 release()方法归还许可证。还可以用 tryAcquire()方法尝试获取许可证。

Semaphore(信号量)了解吗?
作者
强人自传
发布于
2021-08-12
许可协议
CC BY-NC-SA 4.0